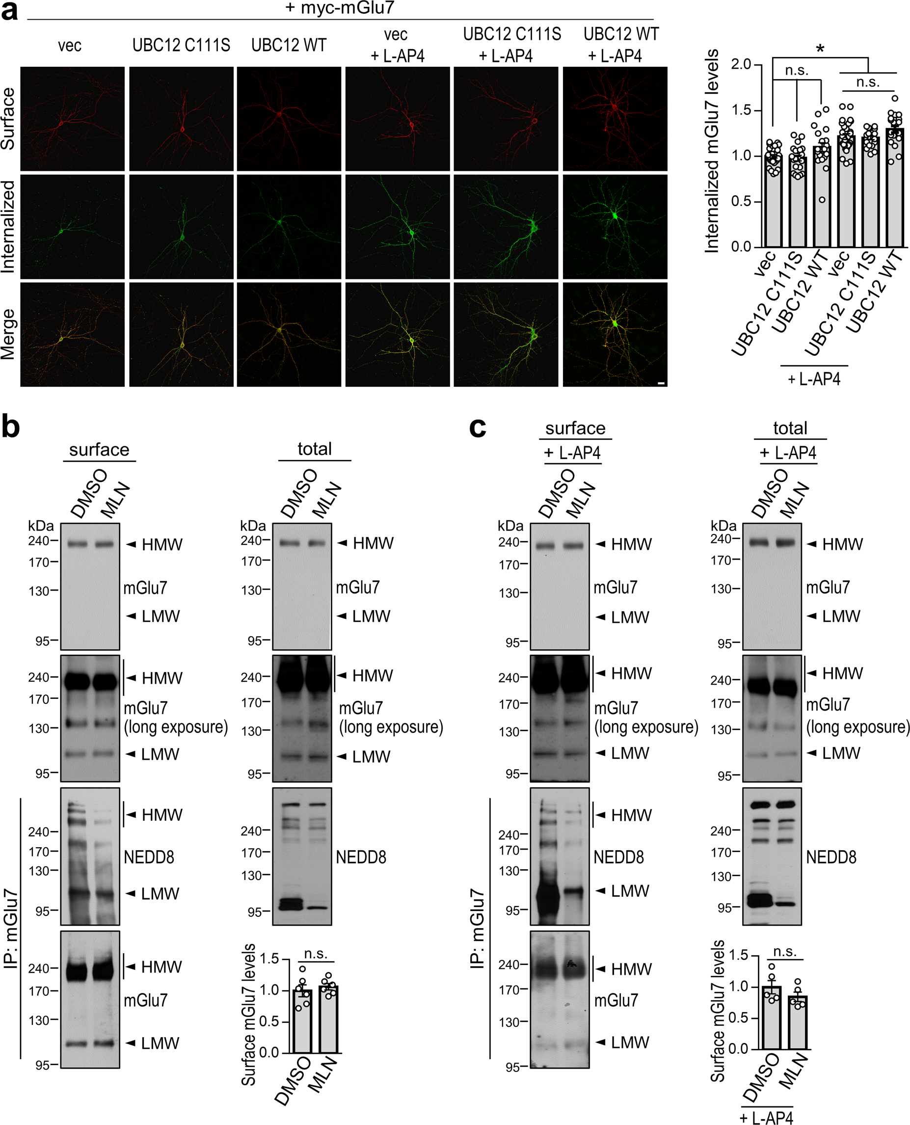
Fig. 3: Effect of neddylation on mGlu7 endocytosis.
From: Neddylation is required for presynaptic clustering of mGlu7 and maturation of presynaptic terminals

a Primary hippocampal neurons (DIV10) were cotransfected with myc-mGlu7 and control vector (vec), UBC12 C111S, or UBC12 WT. Four days after transfection, the surface-expressed mGlu7 (red) and the internalized mGlu7 (green) were analyzed from Z-stacked maximal projection images using confocal microscopy. The representative images are presented. Scale bar, 20 μm. The summary quantification graph indicates the amount of internalized versus total (surface + internalized) mGlu7 using Metamorph software. The bar graph with scatter plots shows the mean ± SEM (vec, 1.00 ± 0.02; UBC12 C111S, 0.98 ± 0.03; UBC12 WT, 1.10 ± 0.05; vec + L-AP4, 1.22 ± 0.03; UBC12 C111S + L-AP4, 1.20 ± 0.02; UBC12 WT + L-AP4, 1.30 ± 0.04; n = 3, total neurons > 20; *p < 0.05, n.s. indicates p > 0.05, one-way ANOVA followed by Tukey’s post hoc test). b, c Surface biotinylation assay in cultured cortical neurons (DIV14). Neurons were pretreated with 1 μM MLN4924 or vehicle for 6 h and then unstimulated (b) or stimulated (c) with 400 μM L-AP4 for 15 min. Surface-expressed endogenous mGlu7 was biotinylated with membrane-impermeable Sulfo-NHS-SS-Biotin. After washing, the lysates were pulled down using streptavidin-agarose beads. The bead-bound proteins were detected by western blotting using an anti-mGlu7 antibody. The bar graph with scatter plots shows the mean ± SEM (b, DMSO, 1.00 ± 0.10; MLN, 1.07 ± 0.05; n = 6; n.s. indicates p > 0.05, Student’s t test. c, DMSO, 1.00 ± 0.11; MLN, 0.85 ± 0.08; n = 5; n.s. indicates p > 0.05, Student’s t test). To measure the effect of MLN4924, the bead-bound surface fraction was eluted using 50 mM DTT for 30 min at 50 °C. The eluted surface fraction was then immunoprecipitated using an anti-mGlu7 antibody and blotted with an anti-NEDD8 or anti-mGlu7 antibody.