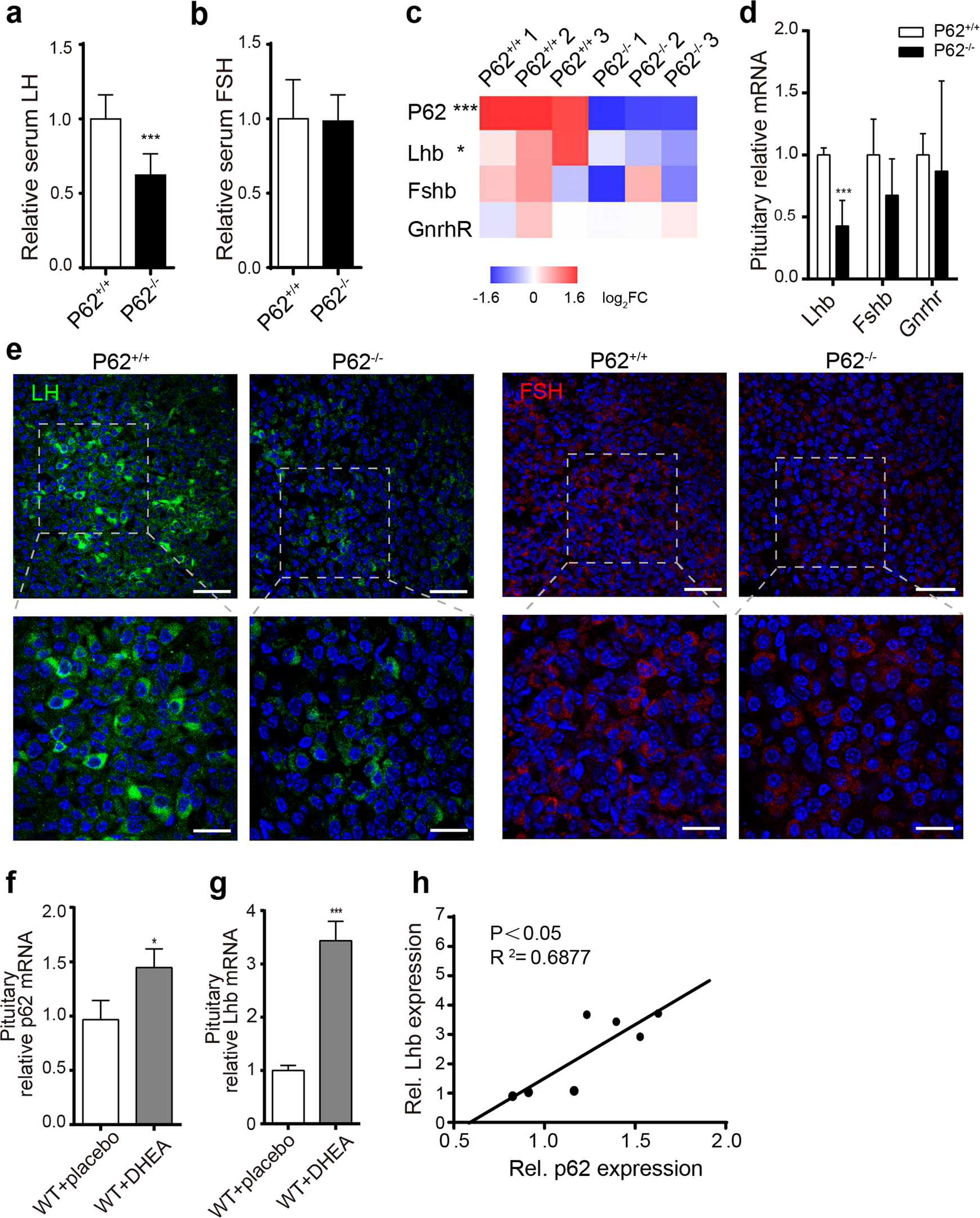
Fig. 2: Abnormal p62 expression dysregulated LH production in the pituitary of female mice.
From: Pituitary P62 deficiency leads to female infertility by impairing luteinizing hormone production

a, b Serum LH and FSH levels of young (8 week old) p62−/− and p62+/+ female mice, n = 6–9. c, d RNA sequencing and RT-PCR detection of the relative expression of gonadotropin markers (Lhb, Fshb, and Gnrhr) in the pituitary. e Representative immunohistological images of pituitary sections stained for LH (green) and FSH (red) of young p62+/+ or p62−/− female mice. DAPI (blue), scale bars: 40 μm (left); 20 μm (right). f, g Relative mRNA expression of p62 and Lhb in the pituitary of PCOS model mice (WT + DHEA) and controls (WT + placebo), n = 3–4. h The correlation between pituitary p62 and relative Lhb mRNA expression in PCOS mice and control mice, n = 7. Statistical analyses were performed using Student’s t-test (a, b, d, f, j) and Pearson analysis (h). Data are presented as the mean ± SD. *P < 0.05; ***P < 0.001.