Fig. 3: Reproductive dysfunction is exhibited in pituitary-specific p62 knockout mice.
From: Pituitary P62 deficiency leads to female infertility by impairing luteinizing hormone production

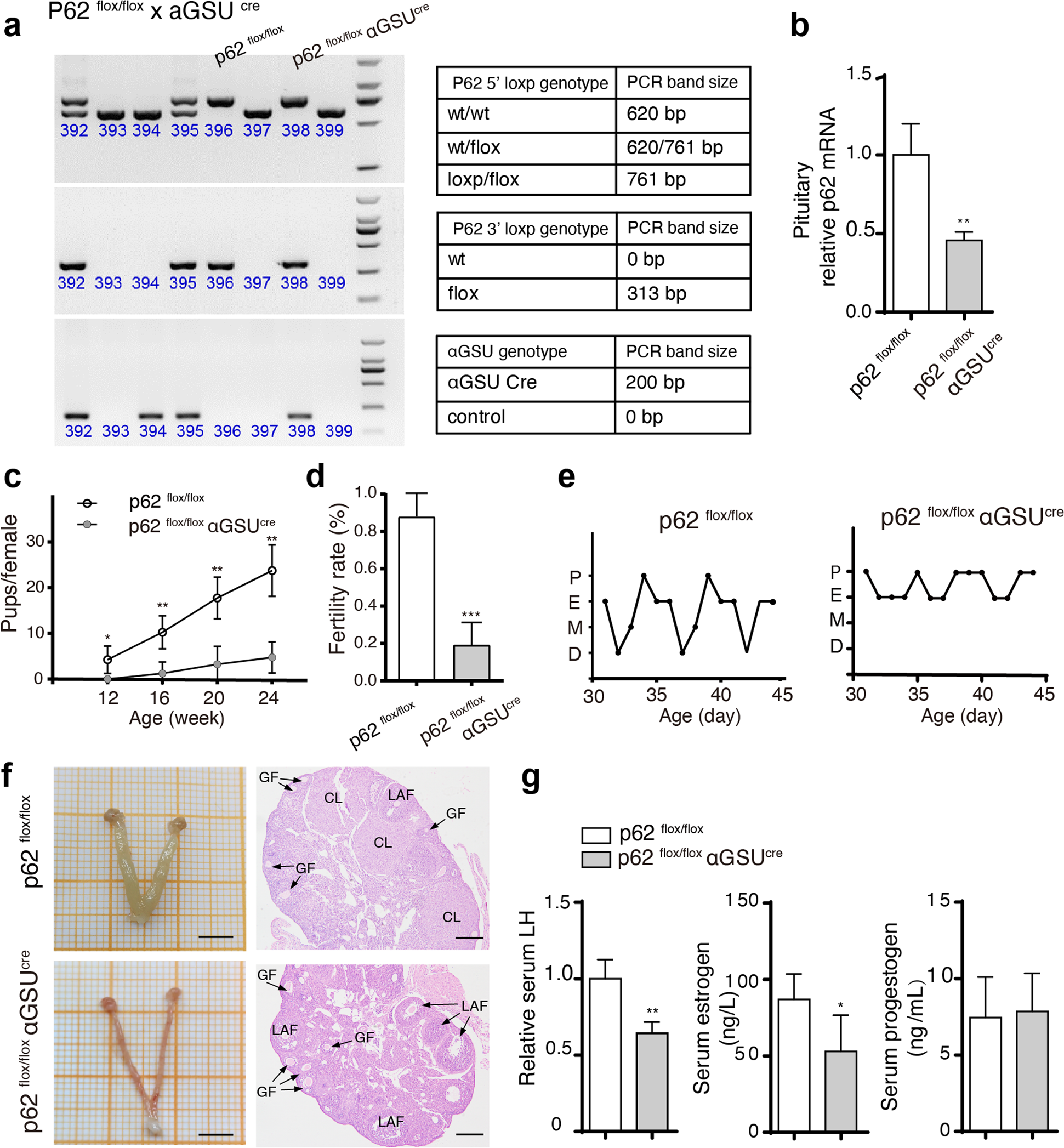
Pituitary-specific p62−/− mice (p62flox/flox αGSUcre) and controls (p62flox/flox) were created using the cre/loxP approach. a Genotyping and PCR bands of p62flox/flox and p62flox/flox αGSUcre mice. b Relative p62 mRNA expression in the pituitary of young female p62flox/flox and p62flox/flox αGSUcre mice, n = 4. c, d Infertility ability was analyzed by counting cumulative pups per female and the successful fertility rate. e The estrous cycle of young female mice, n = 4. f Representative morphology images of the ovaries and uterus by H&E staining of the ovaries in young female p62flox/flox and p62flox/flox αGSUcre mice. GF growing follicle, LAF large antral follicle, CL corpus luteum; Scale bar: 500 μm (left), 200 μm (right). g Serum LH, E2, and P levels in each group, n = 4–6. Statistical analyses were performed using Student’s t-test. Data are shown as the mean ± SD. Student’s t-test. *P ≤ 0.05; **P ≤ 0.01; ***P < 0.001.