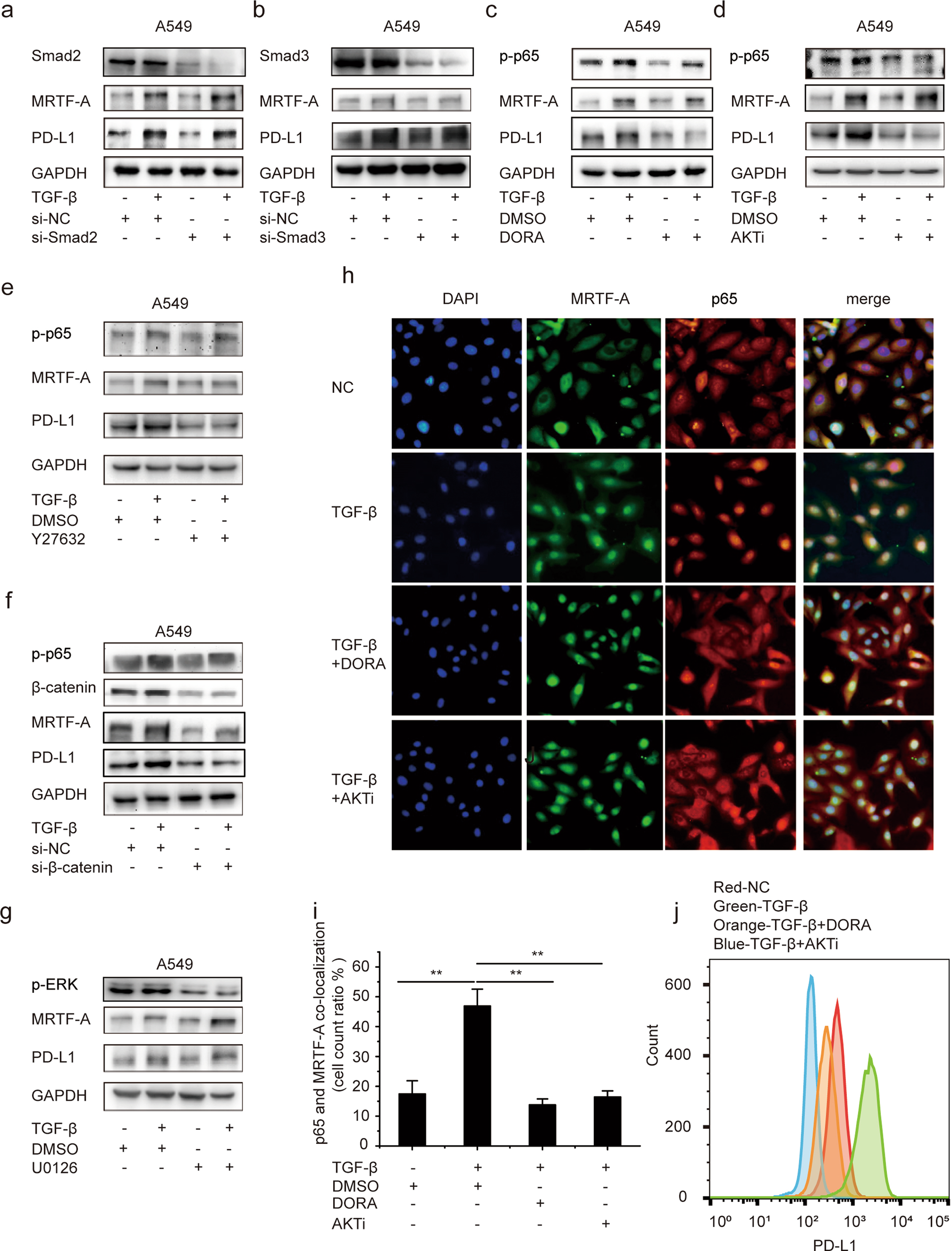
Fig. 5: TGF-β-induced PD-L1 expression requires noncanonical pathways.

A549 cells were transfected with si-Smad2 (a), si-Smad3 (b) or si-β-catenin (f) for 48 h and then exposed to TGF-β for 8 h, and changes were determined by Western blotting. c–g A549 cells were pretreated with DORA (c), AKTi (d), Y27632 (e), or U0126 (g) for 30 min and, where indicated, exposed to TGF-β for 8 h, and changes were determined by Western blotting. h A549 cells were pretreated with vehicle (DMSO), AKTi, or DORA where indicated and exposed to TGF-β for 8 h. Cells were then stained for endogenous MRTF-A, p65, or nuclei (using the marker DAPI), and the localization of MRTF-A and p65 was observed by immunofluorescence microscopy. i The graph shows the quantification of (h). j A549 cells were treated as described in (h), and PD-L1 expression was analyzed by flow cytometry. Data are shown as the mean ± SD, using data from three independent experiments. *p < 0.05, **p < 0.01.