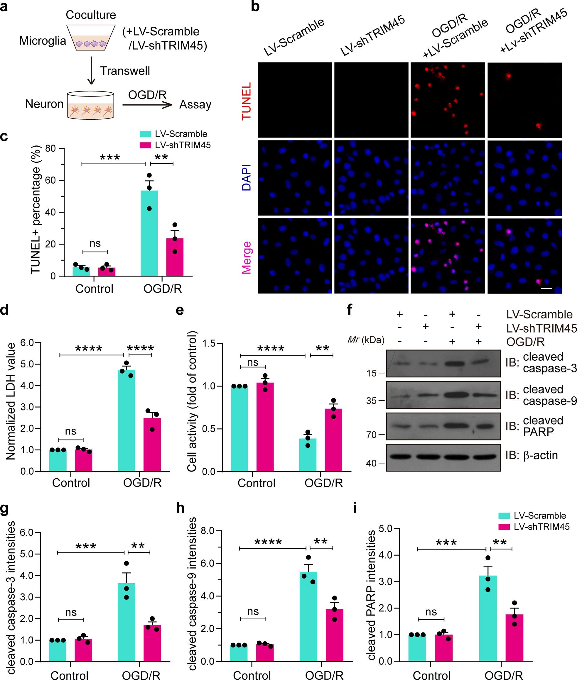
Fig. 6: TRIM45 inhibition improves the neurotoxic effect of proinflammatory microglia in cocultured neurons.

a Primary microglia treated with LV-scramble or LV-shTRIM45 and neurons cocultured via a Transwell system were subjected to OGD/R. Schematic representation as shown above. b TUNEL staining indicating the neuronal apoptosis. c The percentage of neuronal apoptosis in (b). d Cell death was quantified by LDH release. e Neuronal activity was quantified by CCK-8 assay. f–i Western blot assays (f) and quantification of (g–i) showing cleaved caspase-3, cleaved caspase-9, and cleaved PARP levels in neurons. Data are presented as the mean ± S.E.M. from at least three independent experiments and were analyzed by two-way ANOVA followed by Tukey’s post hoc test. ns, no significance. **P < 0.01, ***P < 0.001, ****P < 0.0001.