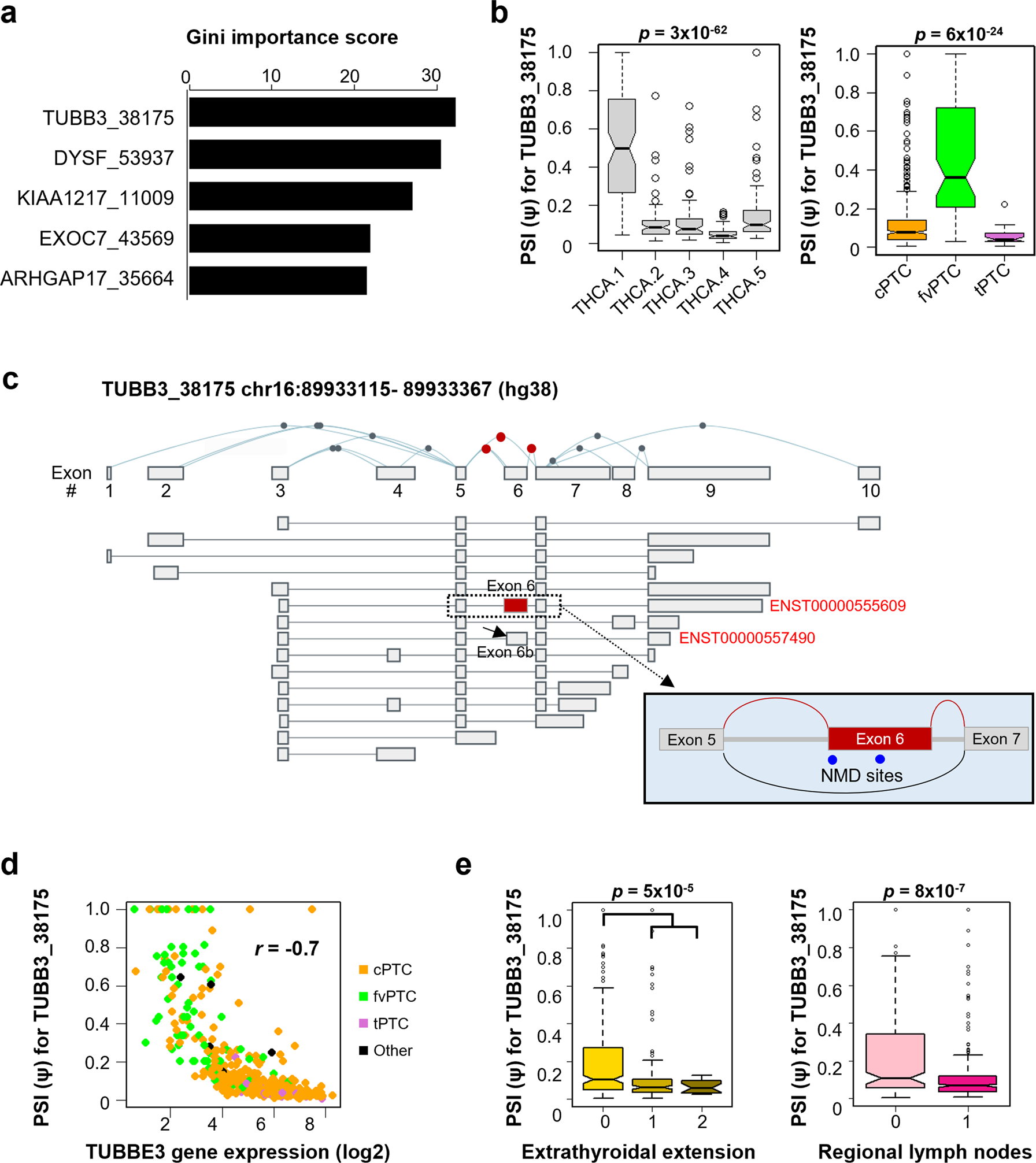
Fig. 4: TUBB3_38175 exon skipping (ES) event as a classifier for molecular subtypes of papillary thyroid cancer (PTC).

a Random forest variable importance plot showing significant ES events for classification using the Gini importance score as an indicator of the subtype-discriminating ability. b TUBB3_38175 percent spliced-in (PSI) value profiles for molecular (left) and histological (right) subtypes. The p values were determined by ANOVA. c Isoforms of the TUBB3 gene from the exon expression panel of the GTEx portal. The location of TUBB3_38175 is marked by the red box (chr11:72012401–72012442, hg38) (ENST00000555609). Sequence-based annotation of exon 6 in the ASpedia database indicates the sites of nonsense-mediated decay (NMD) (blue dots). The transcript with a shorter form of exon 6 (exon 6b) is indicated by a solid arrow (ENST00000557490). d Correlation between TUBB3_38175 PSI values and TUBB3 expression levels. Histological subtypes are indicated by different colors. e Association of TUBB3_38175 PSI values with progression of extrathyroidal extension (left) and regional lymph node metastasis (right).