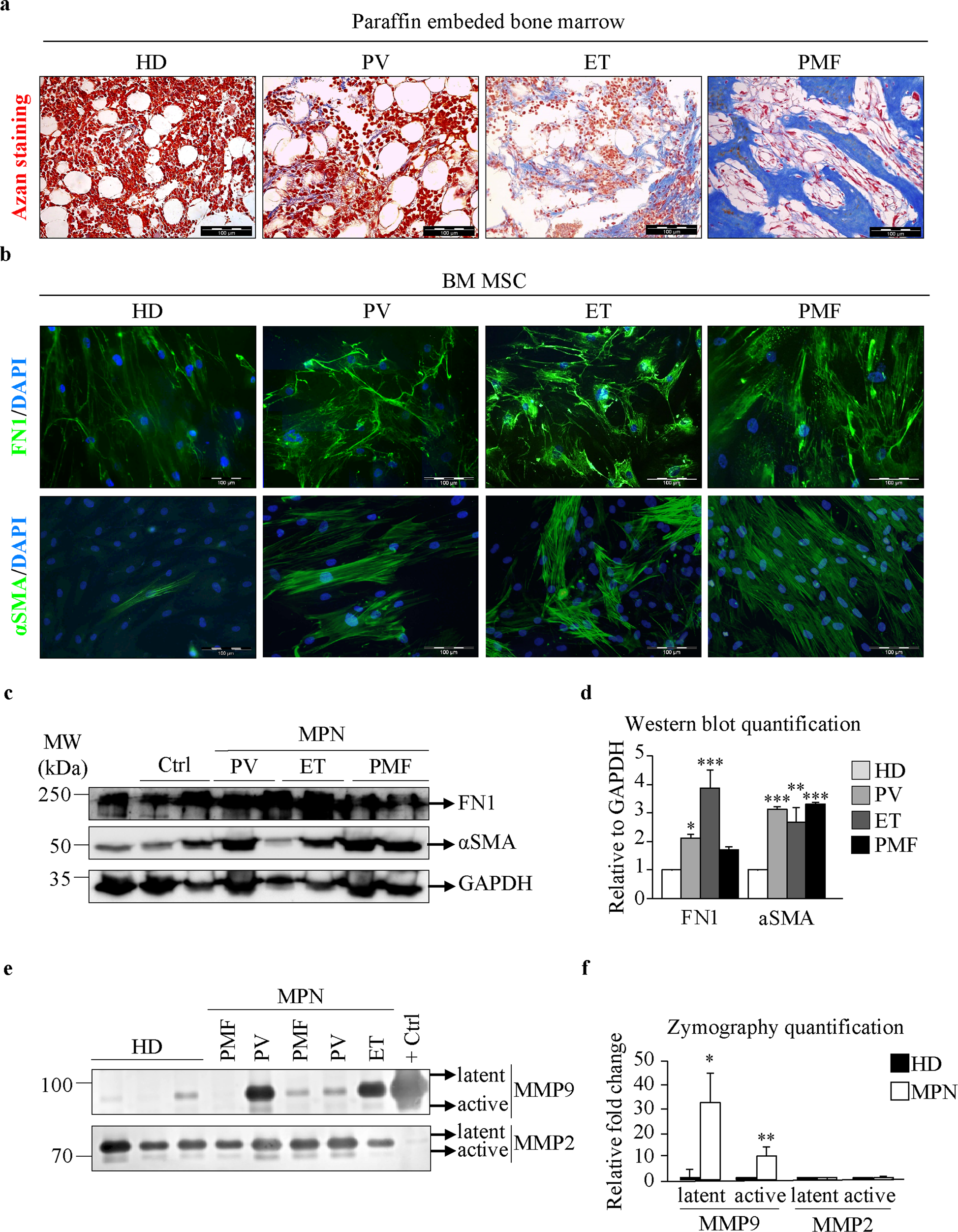
Fig. 1: Bone marrow mesenchymal stromal cells from MPN patients display a fibrotic phenotype.

a Azan staining of paraffin-embedded bone marrow samples from healthy donors (HDs) and patients with polycythemia vera (PV), essential thrombocythemia (ET), and primary myelofibrosis (PMF). b Immunofluorescence assay of bone marrow mesenchymal stromal cells (BM-MSCs) isolated from HDs and PV, ET, and PMF patients. Fibronectin (FN1) and alpha smooth muscle actin (αSMA) are shown in green. Nuclei were counterstained with 4ʹ,6 diamidino-2-phenylindole (DAPI, blue). Scale bar 100 µm. c Western blot indicating the protein expression of FN1 and αSMA. Glyceraldehyde 3-phosphate dehydrogenase (GAPDH) was used as a loading control. d Quantification of the FN1 and αSMA Western blot bands. e Zymography assay showing the levels of the latent and active forms of secreted matrix metalloproteinases 2 and 9 (MMP2 and MMP9). f Quantification of the MMP2 and MMP9 zymography assay bands. n = 4; d and f mean + SEM, *p < 0.05, **p < 0.01, ***p < 0.001.