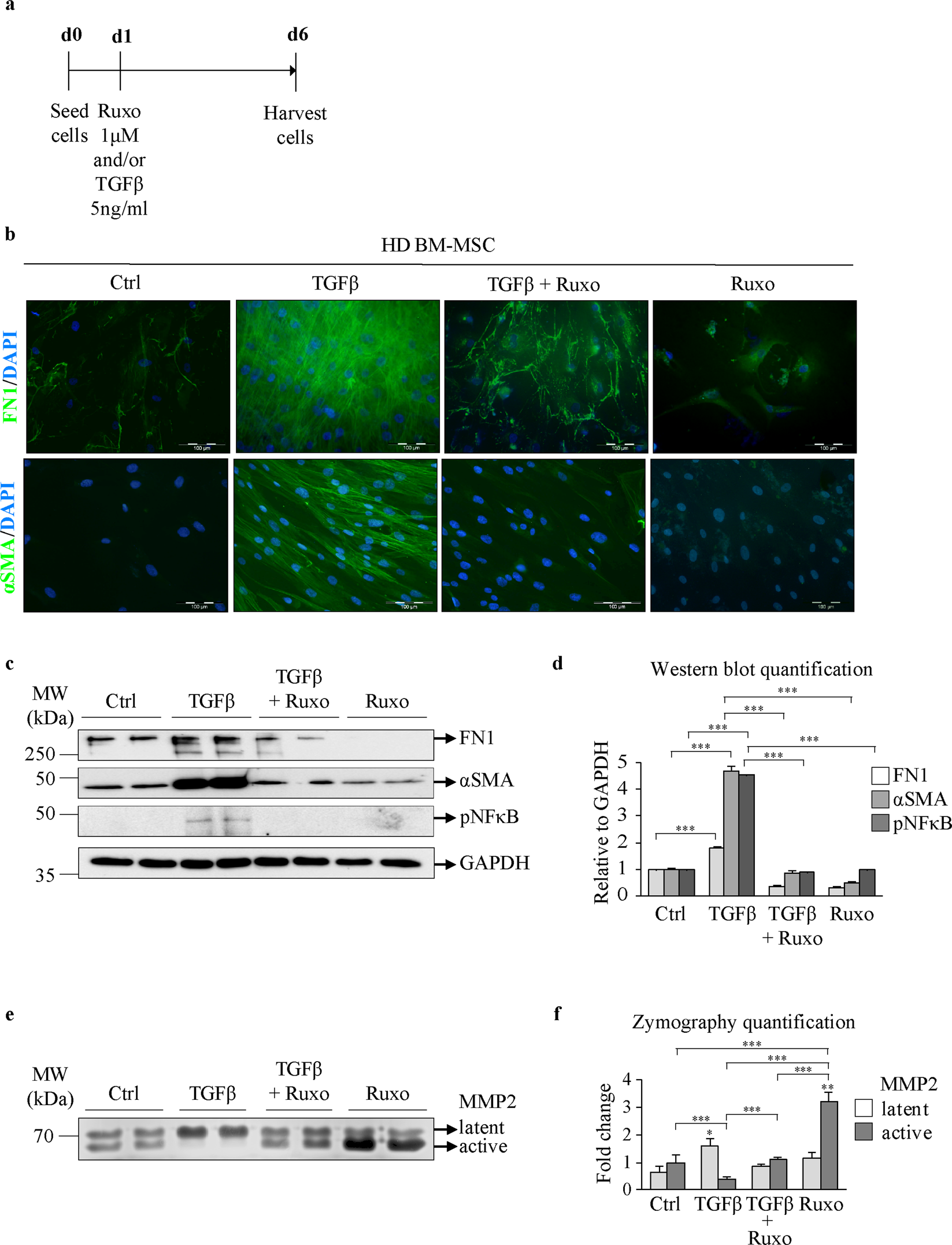
Fig. 3: Treatment with ruxolitinib decreases TGFβ-induced fibrosis in mesenchymal stromal cells.

a Bone marrow mesenchymal stromal cells from healthy donors (HD BM-MSCs) were treated with transforming growth factor beta (TGFβ), ruxolitinib (Ruxo) or their combination as indicated. b Immunofluorescence assay for fibronectin (FN1) and alpha smooth muscle actin (αSMA), with staining shown in green. Nuclei were counterstained with 4ʹ,6 diamidino-2-phenylindole (DAPI, blue). Scale bar 100 µm. c Western blot indicating the protein expression of FN1, αSMA, and phosphorylated nuclear factor kappa-light-chain-enhancer of activated B cells (pNFκB). Glyceraldehyde 3-phosphate dehydrogenase (GAPDH) was used as a loading control. d Quantification of the FN1, αSMA, and pNFκB Western blot bands. e Zymography assay showing the levels of the latent and active forms of secreted matrix metalloproteinase 2 (MMP2). f Quantification of the MMP2 zymography assay bands. n = 4; d and f mean + SEM, *p < 0.05, **p < 0.01, ***p < 0.001.