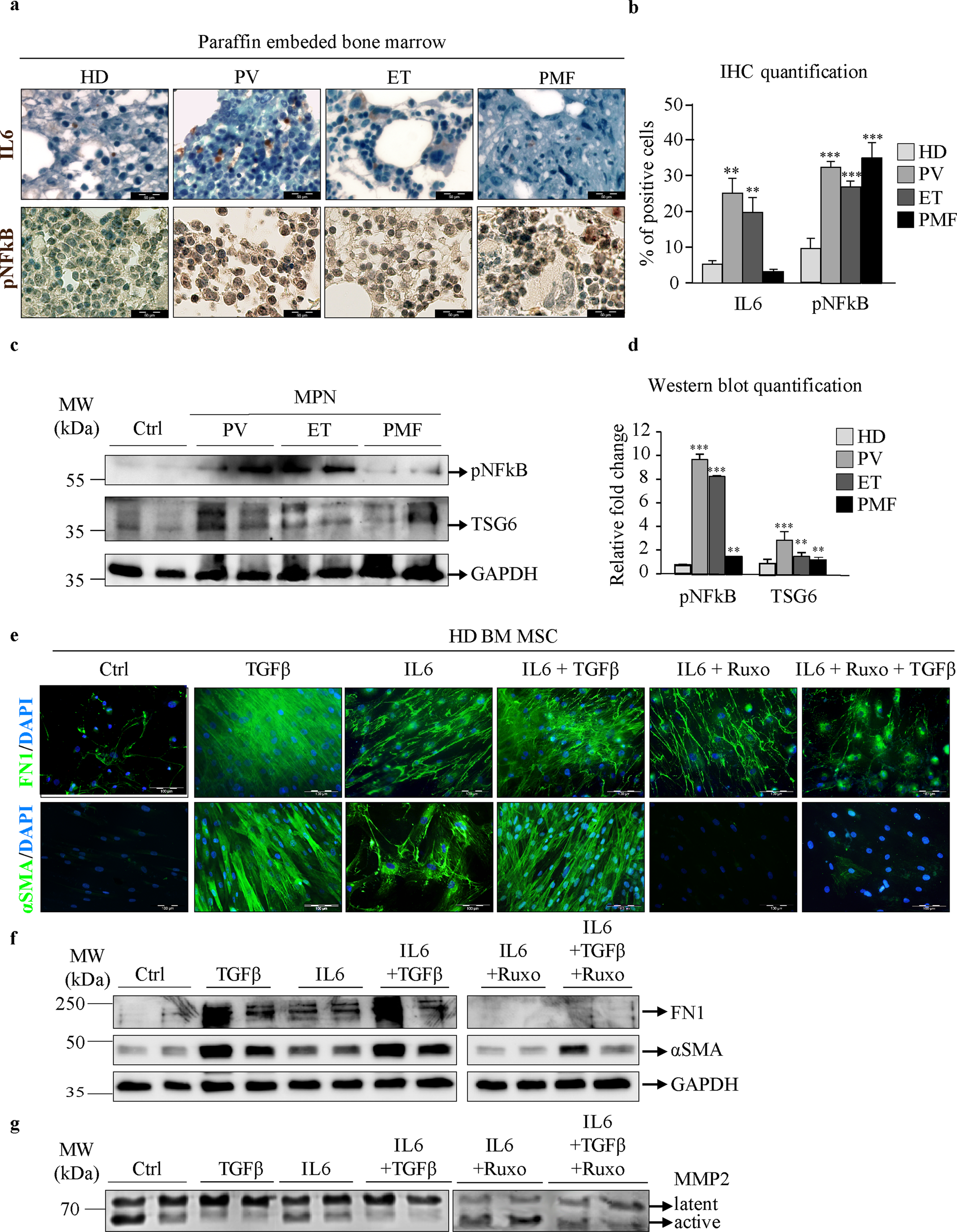
Fig. 4: Inflammatory IL6 signaling contributes to TGFβ-induced fibrosis in mesenchymal stromal cells.

Paraffin-embedded bone marrow samples from healthy donors (HDs) and patients with polycythemia vera (PV), essential thrombocythemia (ET) and primary myelofibrosis (PMF). a Immunocytochemistry assay for interleukin 6 (IL6) and phosphorylated NFκB (pNFκB), with staining shown in brown. Nuclei were counterstained with hematoxylin (blue). Scale bar 50 µm. b Quantification of the immunocytochemistry staining representing the percentage of IL6- or pNFκB-positive cells. c Bone marrow mesenchymal stromal cells (BM-MSCs) from HDs and patients with PV, ET, and PMF. Western blot indicating the protein expression of phosphorylated nuclear factor kappa-light-chain-enhancer of activated B cells (pNFκB) and tumor necrosis factor-stimulated gene 6 (TSG6). Glyceraldehyde 3-phosphate dehydrogenase (GAPDH) was used as a loading control. d Quantification of the pNFκB and TSG6 Western blot bands. e HD BM-MSCs were treated with IL6, transforming growth factor beta (TGFβ) and/or ruxolitinib (Ruxo). Immunofluorescence assays for fibronectin (FN1) and alpha smooth muscle actin (αSMA) were performed, and staining is shown in green. Nuclei were counterstained with 4ʹ,6 diamidino-2-phenylindole (DAPI, blue). Scale bar 100 µm. f Western blot indicating the protein expression of FN1 and αSMA. GAPDH was used as a loading control. g Zymography assay showing the levels of the latent and active forms of secreted matrix metalloproteinase 2 (MMP2). n = 4; b and d mean + SEM, *p < 0.05, **p < 0.01, ***p < 0.001.