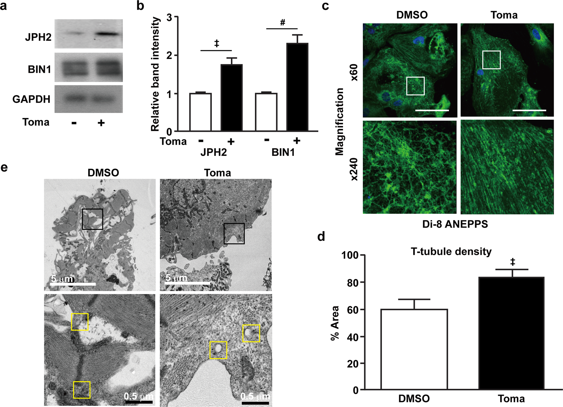
Fig. 3: Effects of tomatidine treatment on T-tubule formation in human embryonic stem cell-derived cardiomyocytes.

a, b Immunoblotting images (a) and quantification of JPH2 and BIN1 expression (b) in hESC-CM. c Immunofluorescence staining of T-tubules with Di-8-ANEPPS dye in the control CMs and Toma-CMs. d Quantification of the T-tubule density in panel (c). e TEM images showing T-tubule-like structures in the control CMs and Toma-CMs. Data are shown as the mean ± S.D. (n = 3–10). *p < 0.05; ‡p < 0.01; #p < 0.001.