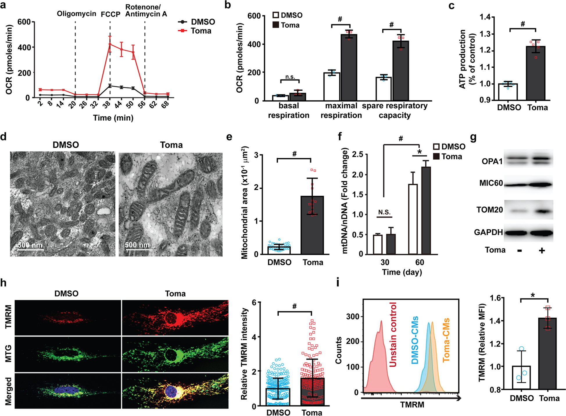
Fig. 4: Tomatidine treatment stimulates metabolic maturation in human embryonic stem cell-derived cardiomyocytes.

a Representative data of mitochondrial oxygen consumption rate analysis using the Agilent Seahorse XFp analyzer in the control CMs and Toma-CMs (n = 3). b Basal respiration, maximal respiration, and spare respiratory capacity were quantified from panel (a). c Measurement of ATP levels in the control CMs and Toma-CMs using a CellTiter-Glo kit (n = 30). d TEM images of mitochondrial structure in the control CMs and Toma-CMs. Scale bar = 500 nm. e Quantification of mitochondrial area in the control CMs and Toma-CMs. The mitochondrial area was quantified from panel (d) (n = 14–33). f The effects of tomatidine treatment on the ratio of mtDNA per nDNA in hESC-CMs. The amounts of mtDNA and nDNA were measured with qRT-PCR at Days 30 and 60 in the control CMs and Toma-CMs, and the ratio of mtDNA per nDNA was calculated. (n = 3). g Immunoblotting of cell lysates with antibodies against mitochondrial (OPA1, MIC60, TOM20) and cytosolic (GAPDH) proteins in the control CMs and Toma-CMs. h Immunofluorescence analysis of mitochondrial membrane potential activity with TMRM dye (n = 120). i Representative flow cytometry plot (left panel) and quantification of TMRM intensity (n = 3) (mean fluorescence intensity, MFI, right panel). Data are shown as the mean ± S.D. *p < 0.05; ‡p < 0.01; #p < 0.001.