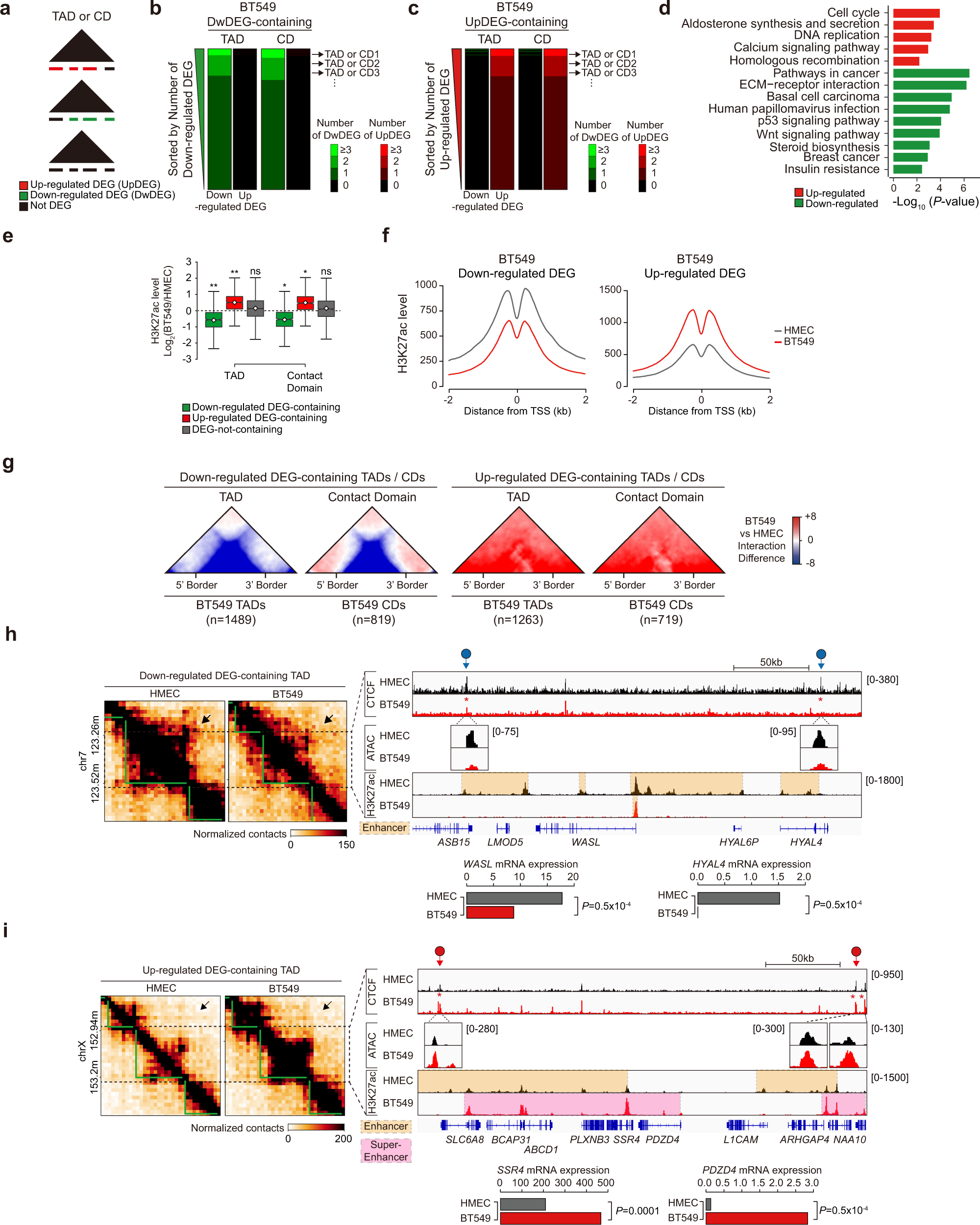
Fig. 5: Transcriptional regulation is strongly linked with 3D chromatin organization in BT549 cells.
From: Comparative characterization of 3D chromatin organization in triple-negative breast cancers

a Schematic diagram showing the distribution of Up/Dw/Not DEGs within TADs or contact domains (CDs). b, c Heatmaps representing the number of Up/DwDEGs residing within each TAD (left) or contact domain (right) in BT549 cells. Heatmaps were aligned at DEG-containing TADs/CDs (2752/1538, respectively) and sorted in descending order by the number of DwDEGs (b) or UpDEGs (c). d Bar graphs display the KEGG pathways of UpDEGs (red) and DwDEGs (green) residing within UpDEG- and DwDEG-containing TADs, respectively, in BT549 cells. e Box plots showing the differences in H3K27ac levels (Log2(BT549/HMECs)) at UpDEG/DwDEG/DEG-not-containing TADs or contact domains. P values were calculated using the Wilcoxon signed rank test (**P < 1 × 10−100; *P < 1 × 10−50). f Average line plots showing the H3K27ac levels at the transcription start sites (TSSs) of DwDEGs (left) and UpDEGs (right). g ATA showing the differential interactions of BT549 cells relative to HMECs in DwDEG-containing TADs/CDs (1489/819) (left) and UpDEG-containing TADs/CDs (1263/719) (right). h, i Example of an Hi-C contact map showing DwDEG-containing TADs (h) and UpDEG-containing TADs (i). TADs (green lines) and disrupted TADs (black dashed boxes with black arrows) are shown (left). Gains/losses of CTCF are indicated with red and blue circles with arrows, respectively. Disrupted CTCF occupancy is indicated with a red asterisk. The orange and red dashed boxes in the H3K27ac ChIP-seq data denote enhancers and super enhancers, respectively. Bar graphs (bottom) show the mRNA expression of DwDEGs (h) and UpDEGs (i). P values were calculated using the two-sided Student’s t test.