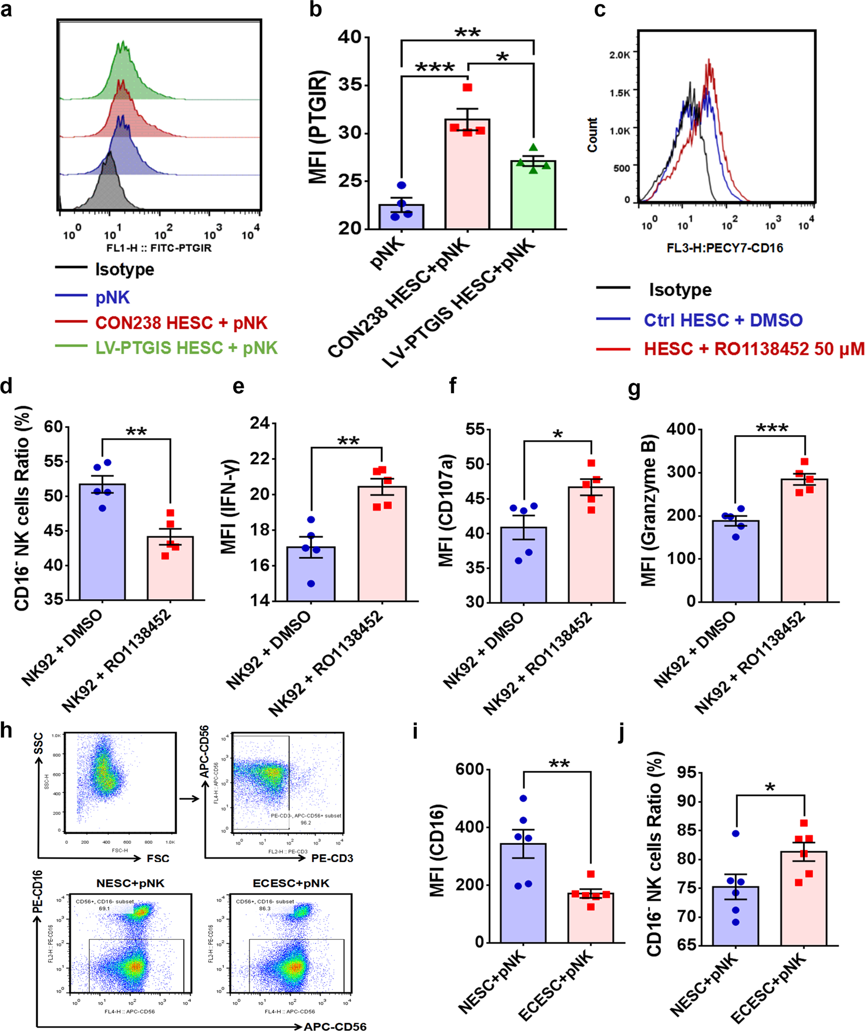
Fig. 4: ESCs promote CD16− NK-cell differentiation through PTGIR.

a PTGIR was expressed on the surface membrane of NK cells. b The expression level of PTGIR in NK cells increased after coculture with HESCs. c–g Treatment with the PTGIR antagonist RO1138452 (50 μM) decreased the percentage of CD16− NK92 cells and promoted CD107a, IFN-ɣ and granzyme B expression. h The purity of pNK cells isolated from the peripheral blood of volunteers and the expression level of CD16 were determined by FCM. i, j The CD16− pNK-cell subpopulation increased and expression level of CD16 reduced after coculture with ectopic ESCs. Statistical analysis was performed with Student’s t test, one-way analysis of variance (ANOVA) or the Mann–Whitney test. *P < 0.05, **P < 0.01, ***P < 0.001. PTGIR PGI2 receptor, RO1138452 PTGIR antagonist, MFI mean fluorescence intensity, IFN-ɣ interferon gamma, NESC normal endometrial stromal cells, ECESC ectopic endometrial stromal cells, pNK peripheral NK cells, FCM flow cytometric analysis.