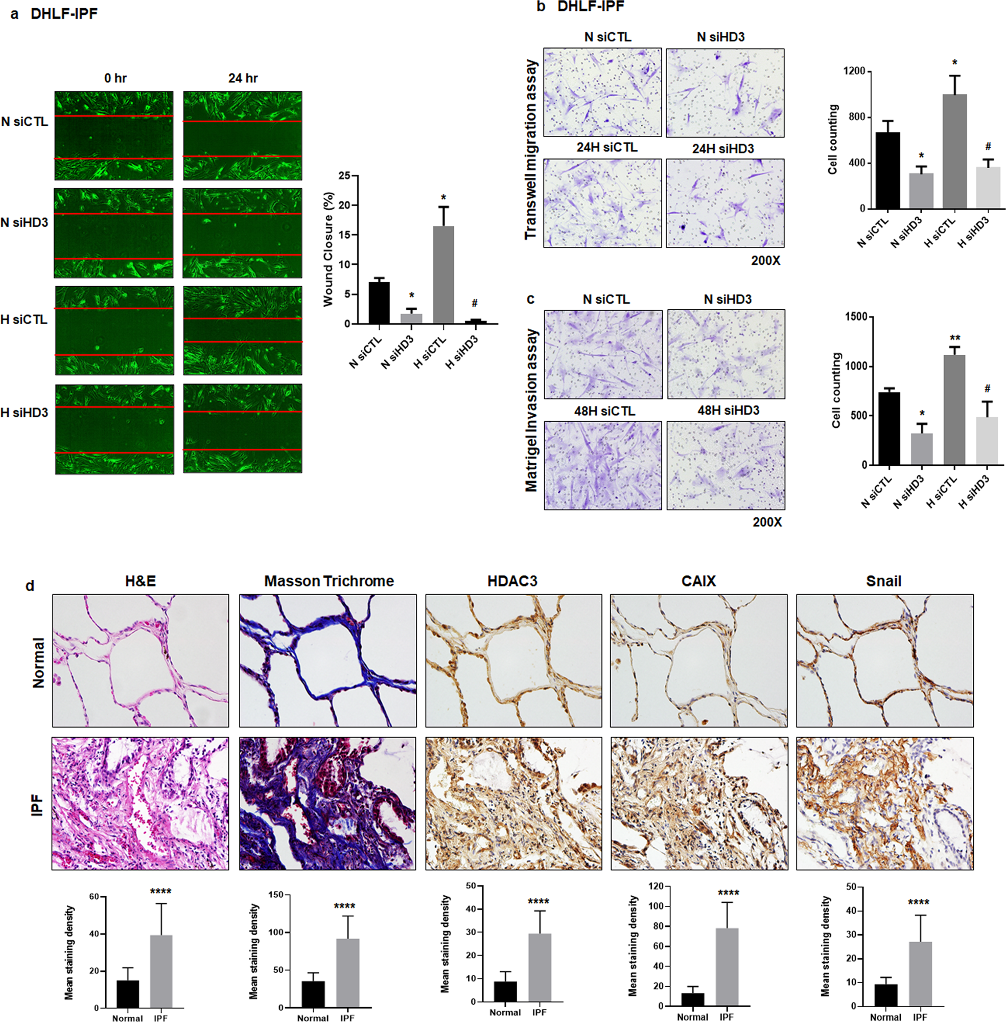
Fig. 2: Inhibition of HDAC3 prevents the migration and invasion of fibroblast cells under hypoxic conditions.

a–c DHLF-IPF cells were transfected with HDAC3 siRNA and incubated under normoxia/hypoxia for 24–48 h. a Representative images showing the wound healing assay (left). Quantification of the percentage of healed area (right). Magnification, 40×. b Representative images showing migrated cells (left). Quantification of migrated cells (right). Magnification, 200×. c Representative images showing invaded cells (left). Quantification of invaded cells (right). Magnification, 200×. d Histological and immunohistochemical evaluation of lung tissues from IPF patients (n = 5). H&E (Hematoxylin/eosin) staining, Masson’s trichrome staining, and immunohistochemical staining for HDAC3, CAIX, and Snail. Representative images (top) and quantification (bottom) of staining are shown. Magnification, 400×. N, normoxia; H, hypoxia; CTL, control; HD, histone deacetylase; IPF, idiopathic pulmonary fibrosis; CAIX, carbonic anhydrase IX. *P < 0.05, **P < 0.01, and ****P < 0.0001 vs. normal or normoxic control; #P < 0.05 vs. hypoxic control.