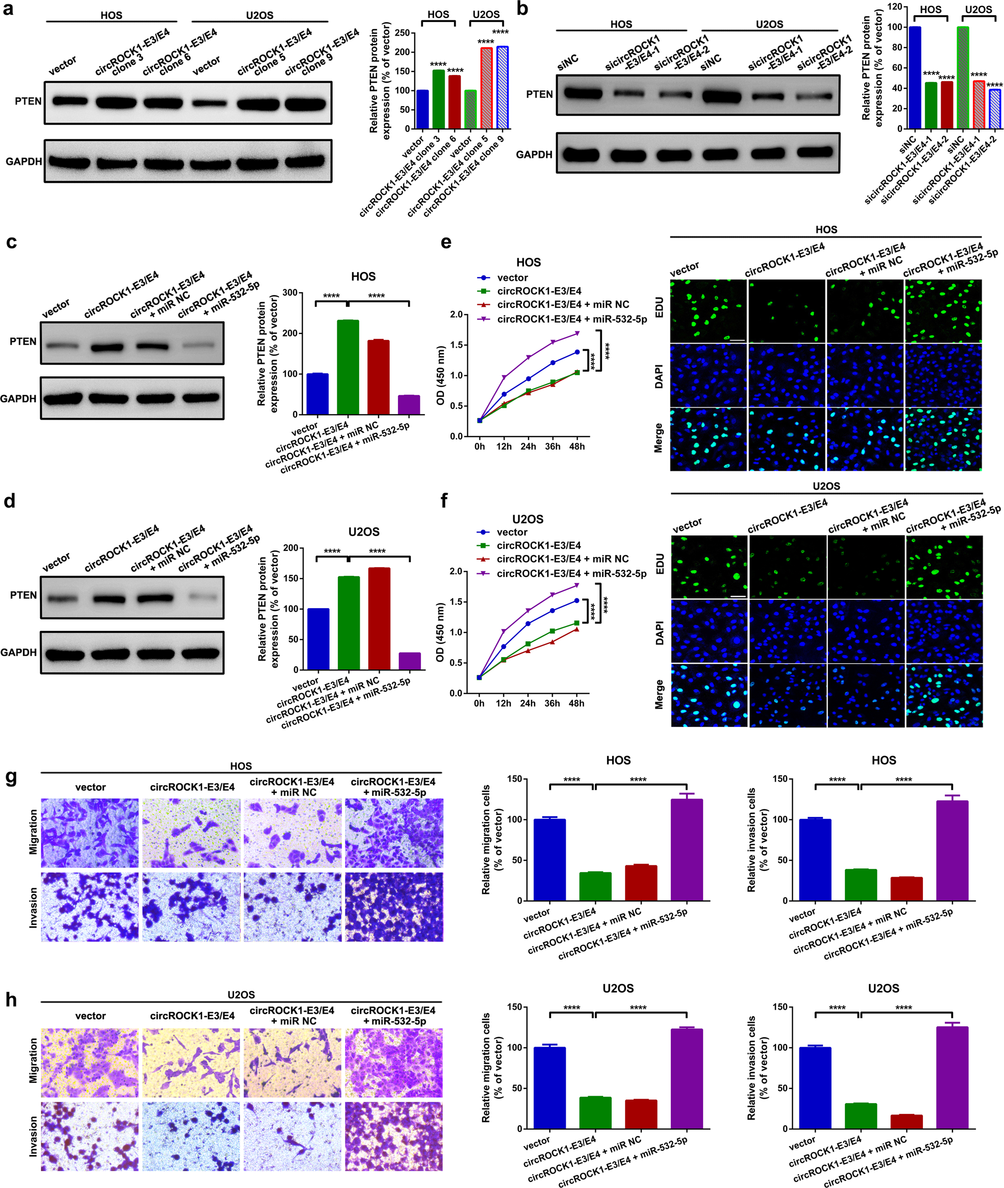
Fig. 6: CircROCK1-E3/E4 suppresses proliferation and migration via regulation of the miR-532-5p/PTEN axis in U2OS and HOS cells.

a, b Expression of PTEN protein was analyzed by western blot assay. ****p < 0.0001. c, d PTEN protein expression after different circROCK1-E3/E4 and miR-532-5p interventions was measured by western blot. ****p < 0.0001. e, f Cell proliferation ability changes were checked by a CCK8 assay and an EdU assay. ****p < 0.0001. g, h Cell motility changes were evaluated by a transwell assay. ****p < 0.0001. All data are presented as the mean ± SD from three independent experiments.