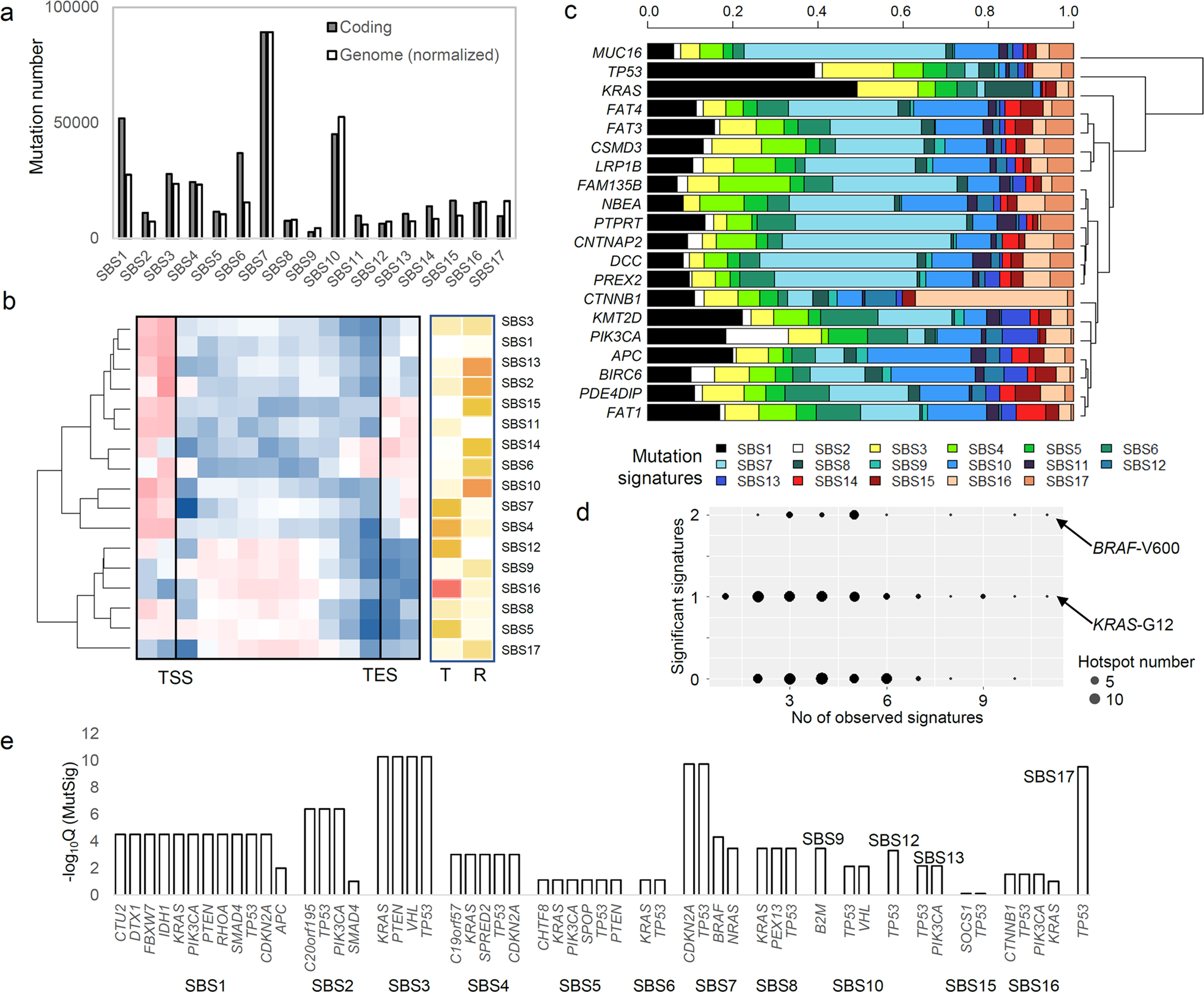
Fig. 3: Mutation signatures in coding sequences.
From: The shaping of cancer genomes with the regional impact of mutation processes

a The abundances of exonic and genomic (normalized) mutations are shown. b Mutation densities in individual mutation signatures are shown in 10 equal-sized bins from the transcription start and end sites (TSS and TSE, respectively), along with additional bins up- and downstream of the TSS and TSE, respectively. c For 20 cancer-related genes with recurrent mutations, the relative proportions of mutation signatures are shown. d Shown are 107 amino acid residues in cancer-related genes with no fewer than 5 occurrences, with their number of mutation signatures and significant enrichment (x- and y-axes, respectively). e Genes with recurrent mutations are shown (Q < 0.1 MutSigCV) across mutation signatures.