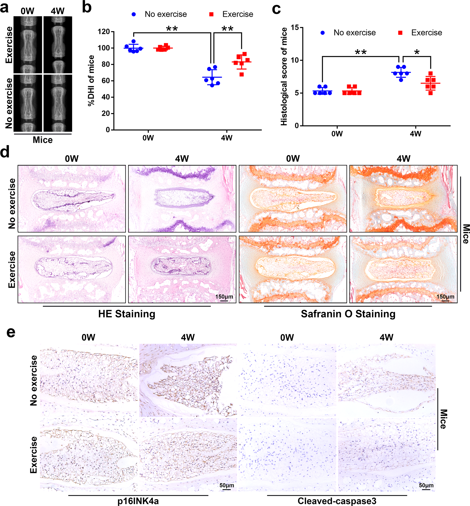
Fig. 1: Physical exercise attenuates the development of IVDD.

a Representative X-ray images of the mouse tail intervertebral space at 0 and 4 weeks. b The disc height index of a mouse tail disc at 0 and 4 weeks (N = 6). c The histological grades were evaluated at 0 and 4 weeks in mice. d Representative HE staining and SO staining of discs in mice from two experimental groups at 0 and 4 weeks (bar: 150 μm). e The respective immunohistochemical staining of p16INK4a and cleaved-caspase3 in NP tissues of mice (bar: 50 μm). All data are shown as the mean ± SD. *p < 0.05, **p < 0.01.