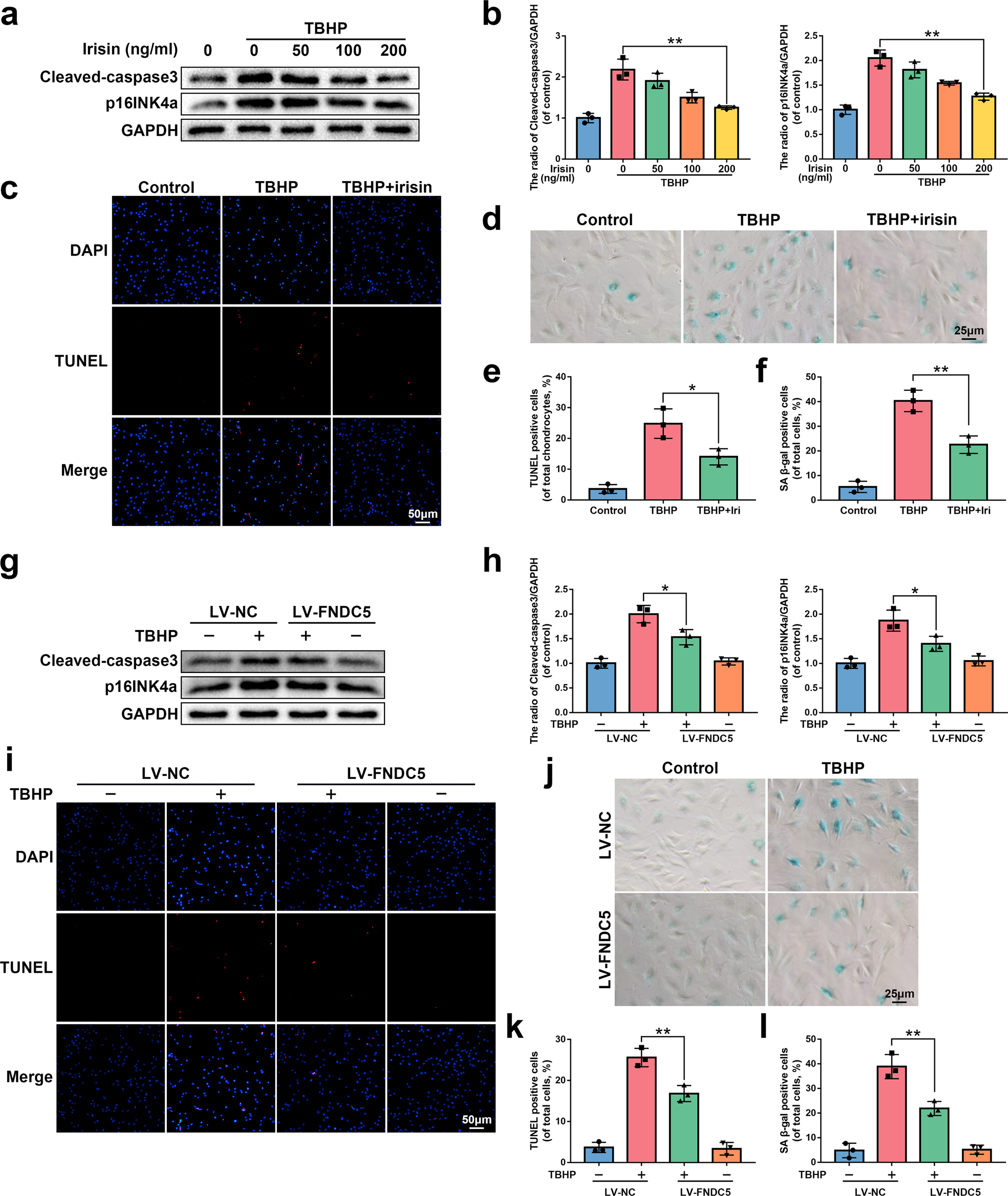
Fig. 3: The protective effect of irisin and FNDC5 overexpression on NP cells in vitro.

a, b The protein expression of p16INK4a and cleaved-caspase3 was detected by western blot in rat NP cells treated with or without 0, 50, 100, and 200 ng/ml irisin for 24 h and 60 μM TBHP for 24 h (N = 3). c, e The results of the TUNEL staining assay show the number of TUNEL-positive rat NP cells treated with or without 200 ng/ml irisin for 24 h and 60 μM TBHP for 24 h (bar: 50 μm, N = 3). d, f The results of the SA-β-gal staining assay show the number of SA-β-gal-positive rat NP cells treated as described above (bar: 25 μm, N = 3). g, h The protein expression of p16INK4a and cleaved-caspase3 was detected by western blot in rat NP cells transfected with LV-NC or LV-FNDC5 before receiving 60 μM TBHP (N = 3). i, k The results of the TUNEL staining assay show the number of TUNEL-positive rat NP cells treated as described above (bar: 50 μm, N = 3). j, l The results of the SA-β-gal staining assay show the number of SA-β-gal-positive rat NP cells treated as described above (bar: 25 μm, N = 3). All data are shown as the mean ± SD. *p < 0.05, **p < 0.01.