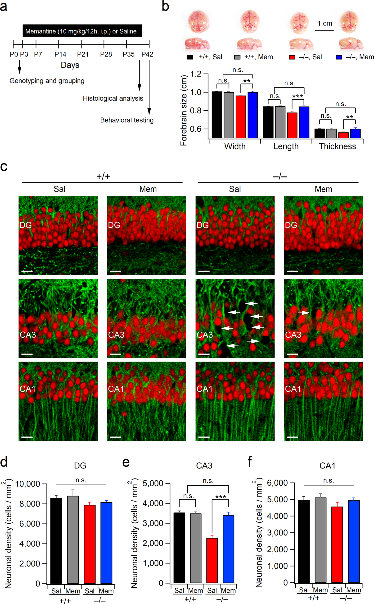
Fig. 6: Antagonism of NMDAR protects against neurodegeneration in the hippocampi of Xpnpep1–/– mice.

a Schematic diagram of the experimental procedure. b Memantine rescued microcephaly in Xpnpep1–/– mice. Sample image of brains (top) and the quantification of the brain size (bottom) of 5-week-old mice. n = 7 (+/+, Sal), 8 (+/+, Mem), 6 (–/–, Sal), and 6 (–/–, Mem) mice. Width; genotype, F(1, 23) = 11.20, p = 0.0027; treatment, F(1, 23) = 5.078, p = 0.034; interaction, F(1, 23) = 13.51, p = 0.0012. Length; genotype, F(1, 23) = 62.42, p < 0.001; treatment, F(1, 23) = 55.05, p < 0.001; interaction, F(1, 23) = 52.61, p < 0.001. Thickness; genotype, F(1, 23) = 10.32, p = 0.0039; treatment, F(1, 23) = 8.79, p = 0.0069; interaction, F(1, 23) = 9.94, p = 0.0044. c Immunofluorescence images of the hippocampal DG (top), CA3 (middle), and CA1 (bottom) subfields from saline- or memantine-treated WT and Xpnpep1–/– mice. Red, NeuN; Green, MAP2. White arrows indicate the loss of neurons in Xpnpep1–/– mice. Scale bars, 20 μm. d–f Quantification of neuronal densities in the hippocampal DG (d), CA3 (e), and CA1 (f) subfields. DG; n = 8 (+/+, Sal), 6 (+/+, Mem), 8 (–/–, Sal), and 6 (–/–, Mem) slices from three mice in each group; genotype, F(1, 24) = 1.14, p = 0.296; treatment, F(1, 24) = 1.61, p = 0.217; interaction, F(1, 24) = 1.844, p = 0.187. CA3; n = 10 (+/+, Sal), 11 (+/+, Mem), 10 (–/–, Sal), and 12 (–/–, Mem) slices from three mice in each group; genotype, F(1, 39) = 37.84, p < 0.001; treatment, F(1, 39) = 25.07, p < 0.001; interaction, F(1, 39) = 29.85, p < 0.001. CA1; n = 7 (+/+, Sal), 6 (+/+, Mem), 6 (–/–, Sal), and 6 (–/–, Mem) slices from three mice in each group; genotype, F(1, 21) = 1.19, p = 0.285; treatment, F(1, 21) = 1.428, p = 0.245; interaction, F(1, 21) = 4.417, p = 0.994. b, d–f **p < 0.01; ***p < 0.001; n.s., not significant (p ≥ 0.05); two-way ANOVA with the Tukey multiple comparison test.