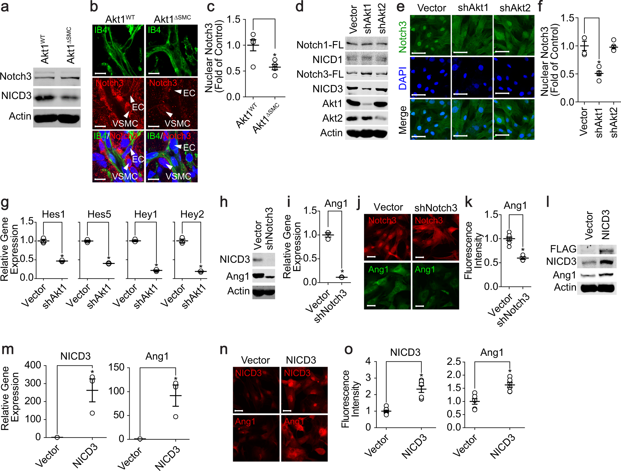
Fig. 5: Notch3 regulates the expression of Ang1 via the Akt1 signaling pathway.

a MASMCs were isolated from Akt1WT and Akt1∆SMC mice, and the activation of Notch3 was assessed by western blot analysis. b Retinas were stained with IB4 (green), Notch3 (red), and DAPI (blue). Bar, 10 μm. c The fluorescence intensity of nuclear Notch3 (n = 4–5) was quantified with Student’s t test. *P < 0.05. Akt1 or Akt2 was silenced in VSMCs, and the expression of Akt1/2 and activation of Notch1 and Notch3 were verified by western blot analysis (d) and immunocytochemistry (e). Bar, 50 μm. f Quantification of nuclear Notch3 expression (n = 5). *P < 0.05, one-way ANOVA followed by Tukey’s multiple comparison test. g Akt1 was silenced in VSMCs, and the expression of Notch3 target genes was verified by qPCR (n = 3). *P < 0.05, Student’s t test. h–j Notch3 was silenced in VSMCs, and the expression of Ang1 was assessed by western blotting (h), qPCR (i), and immunocytochemistry (j) (n = 3). Bar, 50 μm. *P < 0.05, Student’s t test. k The fluorescence intensity of Ang1 (n = 5–8) was quantified with Student’s t test. *P < 0.05. NICD3 was ectopically expressed in VSMCs, and Ang1 expression was verified by western blotting (l), qPCR (m), and immunocytochemistry (n) (n = 3). Bar, 50 μm. *P < 0.05, Student’s t test. o The fluorescence intensity of NICD3 (n = 7) and Ang1 (n = 6) was quantified with Student’s t test. *P < 0.05. The data are presented as the mean ± SEM.