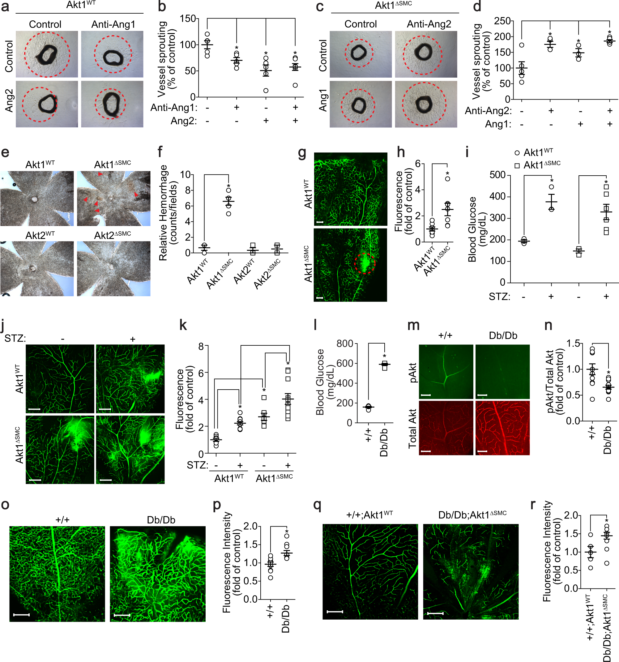
Fig. 7: Ang1 and Ang2 regulate endothelial sprouting, and VSMC-specific disruption of Akt1 results in vessel leakage in a diabetic retinopathy mouse model.

a Aortas were stimulated with Ang1 neutralizing antibody, recombinant Ang2, or Ang1 neutralizing antibody together with recombinant Ang2 in the presence of EGF-2 medium. After 8 days, bright field images were captured under a microscope at ×5 magnification. b Quantification of vessel sprouting (n = 5–7). *P < 0.05, one-way ANOVA followed by Tukey’s multiple comparison test. c Aortas were stimulated with Ang2 neutralizing antibody, recombinant COMP-Ang1 or Ang2 neutralizing antibody together with recombinant COMP-Ang1 in the presence of EGM-2 medium. After 8 days, bright field images were captured under a microscope at ×5 magnification. d Quantification of vessel sprouting (n = 3–5). *P < 0.05, one-way ANOVA followed by Tukey’s multiple comparison test. e Retinal vessel hemorrhage was visualized under a bright field microscope at ×5 magnification. Red arrowheads indicate hemorrhagic foci. f The number of hemorrhage spots (n = 3–5) was quantified with one-way ANOVA followed by Tukey’s multiple comparison test. *P < 0.05. g FITC-dextran was injected into the left ventricles, and 5 min later, retinas were isolated and images captured under a confocal microscope. Bar, 200 μm. h Quantification of vascular leakage (n = 7). *P < 0.05, Student’s t test. i Diabetes was induced in mice by a daily intraperitoneal injection of STZ (50 mg/kg) for 5 consecutive days in 8-week-old male Akt1WT and Akt1∆SMC mice. The blood glucose levels were measured by tail vein puncture blood sampling (n = 3–6). *P < 0.05, one-way ANOVA followed by Tukey’s multiple comparison test. j FITC-dextran was injected into the left ventricles, and 5 min later, retinas were isolated and images captured under a confocal microscope. Bar, 200 μm. k Quantification of vascular leakage (n = 7–11). *P < 0.05, one-way ANOVA followed by Tukey’s multiple comparison test. l Blood glucose levels were measured by tail vein puncture blood sampling (n = 5). *P < 0.05, Student’s t test. m, n Retinas were stained with pAkt (green) and total Akt (red) (n = 10). Bar, 200 μm. *P < 0.05, Student’s t test. o, q FITC-dextran was injected into the left ventricles, and 5 min later, retinas were isolated, and images were captured under a confocal microscope. Bar, 200 μm. p Quantification of vascular leakage (n = 10). *P < 0.05, Student’s t test. r Quantification of vascular leakage (n = 5–6). *P < 0.05, Student’s t test. The data are presented as the mean ± SEM.