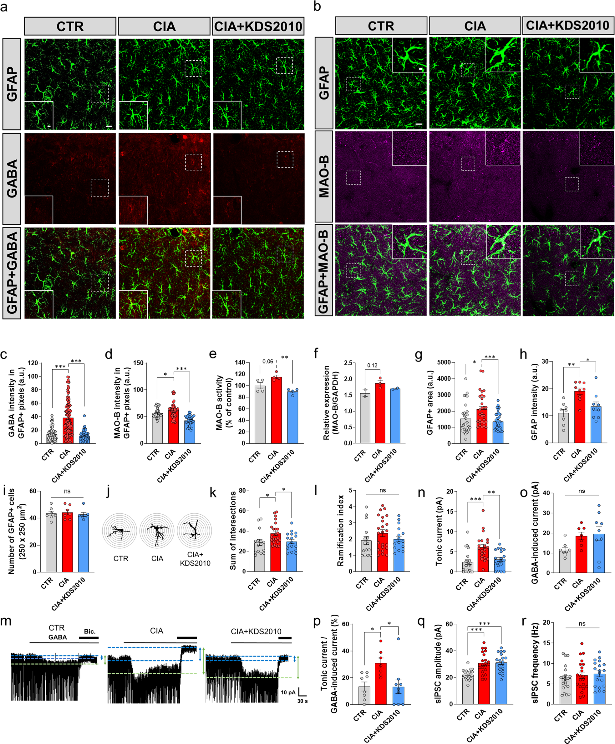
Fig. 5: Enhanced inhibitory signaling in the hippocampal CA1 region in CIA mice.

a, b Representative confocal images showing GFAP, GABA, and MAO-B in the CA1-hippocampus (scale bar, 10 µm). c GABA intensity in GFAP-positive areas (one-way ANOVA, Tukey’s multiple comparisons test, N = 4 for each group; n = 53, 104, and 67 for CTR, CIA, and CIA + KDS2010). d MAO-B intensity in GFAP-positive pixels (one-way ANOVA, Tukey’s multiple comparisons test, N = 3 for each group; n = 46, 47, and 41 for CTR, CIA, and CIA + KDS2010). e Colorimetric enzymatic analysis of MAO-B activity in hippocampal tissue (one-way ANOVA, Tukey’s multiple comparisons test, N = 4 for each group). f MAO-B mRNA levels in the hippocampus (one-way ANOVA, Tukey’s multiple comparisons test, N = 2 for each group). g, h Summary graph showing the GFAP-positive area and GFAP intensity (one-way ANOVA, Tukey’s multiple comparisons test, N = 4 for each group; n = 30, 30, and 36 for g and n = 8, 9, and 9 for h). i Number of GFAP-positive cells (N = 2 for each group; n = 7 for each group). j Sholl-analysis image of astrocytes using ImageJ. k, l The number of intersections and the ramification index of astrocytes (one-way ANOVA, Tukey’s multiple comparisons test, n = 15, 23, and 17 for CTR, CIA, and CIA + KDS2010). m Representative trace of GABAAR-mediated current in the CA1-hippocampus in control, CIA and CIA + KDS2010 mice (10 mg/kg/day). n Amplitude of the tonic GABA current (one-way ANOVA, Tukey’s multiple comparisons test, N = 5, 6 and 6; n = 21, 21, and 19 for CTR, CIA, and CIA + KDS2010). o Amplitude of the GABA-induced current (one-way ANOVA, Tukey’s multiple comparisons test, N = 3, 3 and 4; n = 8, 7, and 9 for CTR, CIA, and CIA + KDS2010). p Calculation of the GABA release component (calculated as the tonic current over the GABA-induced full current; one-way ANOVA, Tukey’s multiple comparisons test, N = 3, 3, and 4; n = 8, 7, and 9 for CTR, CIA, and CIA + KDS2010). q, r Amplitudes and frequencies of sIPSC amplitudes before bicuculline treatment (one-way ANOVA, Tukey’s multiple comparisons test, N = 5, 6, and 6; n = 21, 21, and 19 for CTR, CIA, and CIA + KDS2010). Error bars in the graphs indicate the SEM. *P < 0.05; **P < 0.01; ***P < 0.001; ns nonsignificant. Statistical details are provided in Supplementary Table 1.