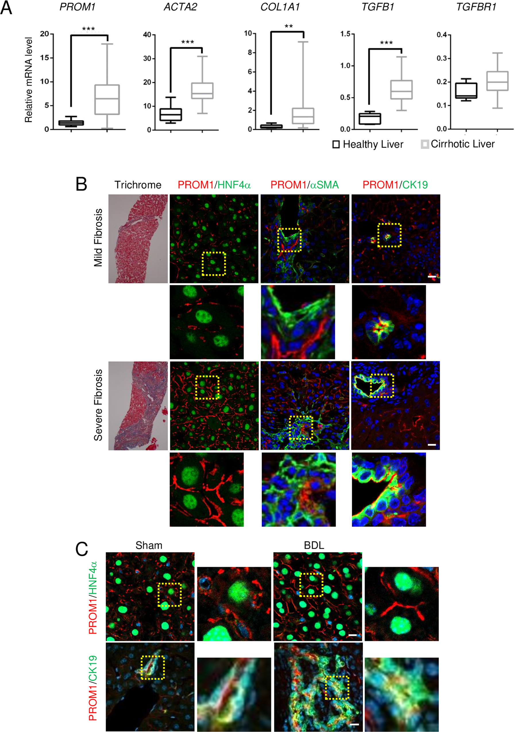
Fig. 1: PROM1 is increased in hepatocytes and cholangiocytes of the human and mouse cirrhotic liver.
From: Hepatocyte-specific Prominin-1 protects against liver injury-induced fibrosis by stabilizing SMAD7


A The relative mRNA levels of PROM1 and fibrogenic genes (COL1A1, ACTA2, TGFB1, and TGFR1) in 6 healthy livers and 40 cirrhotic livers were obtained from a human GEO dataset (GEO accession code GSE25097) and are presented using a box-whisker plot. B Human liver specimens with mild and severe liver fibrosis were analyzed by Masson’s trichrome staining and double immunofluorescence analysis of PROM1 with HNF4α, αSMA, or CK19. The specimens were also stained with DAPI (blue). C Eight-week-old male mice were subjected to sham operation and bile duct ligation (BDL) for 7 days. Liver specimens were analyzed by double immunofluorescence analysis of PROM1 with HNF4α or CK19. The dashed boxes in the lower and right panels are enlarged. D Prom1CreER; R26TdTom mice were generated and used to detect Prom1-positive cells. E Seven-week-old male Prom1CreER; R26TdTom mice were injected with tamoxifen 1 day after sham surgery (n = 3) or BDL (n = 7). F, G One week after tamoxifen injection, livers were analyzed by fluorescence analysis of TdTom with immunofluorescence analysis of HNF4α, CK19, or αSMA. H Statistical analysis of TdTom-expressing hepatocytes and cholangiocytes in F, G. The fluorescent areas of TdTom alone (left panel), TdTom with HNF4α (middle panel), and TdTom with CK19 (right panel) were normalized to DAPI-stained dots. The dashed box in the right panel is enlarged. Scale bar = 20 µm. t test; **p < 0.01, ***p < 0.001. All data are the mean ± S.E.M. ACTA2, alpha-actin-2; COL1A1, alpha-1 type 1 collagen; PROM1, prominin-1; TGFB1, transforming growth factor beta 1; TGFBR1, transforming growth factor beta receptor 1.