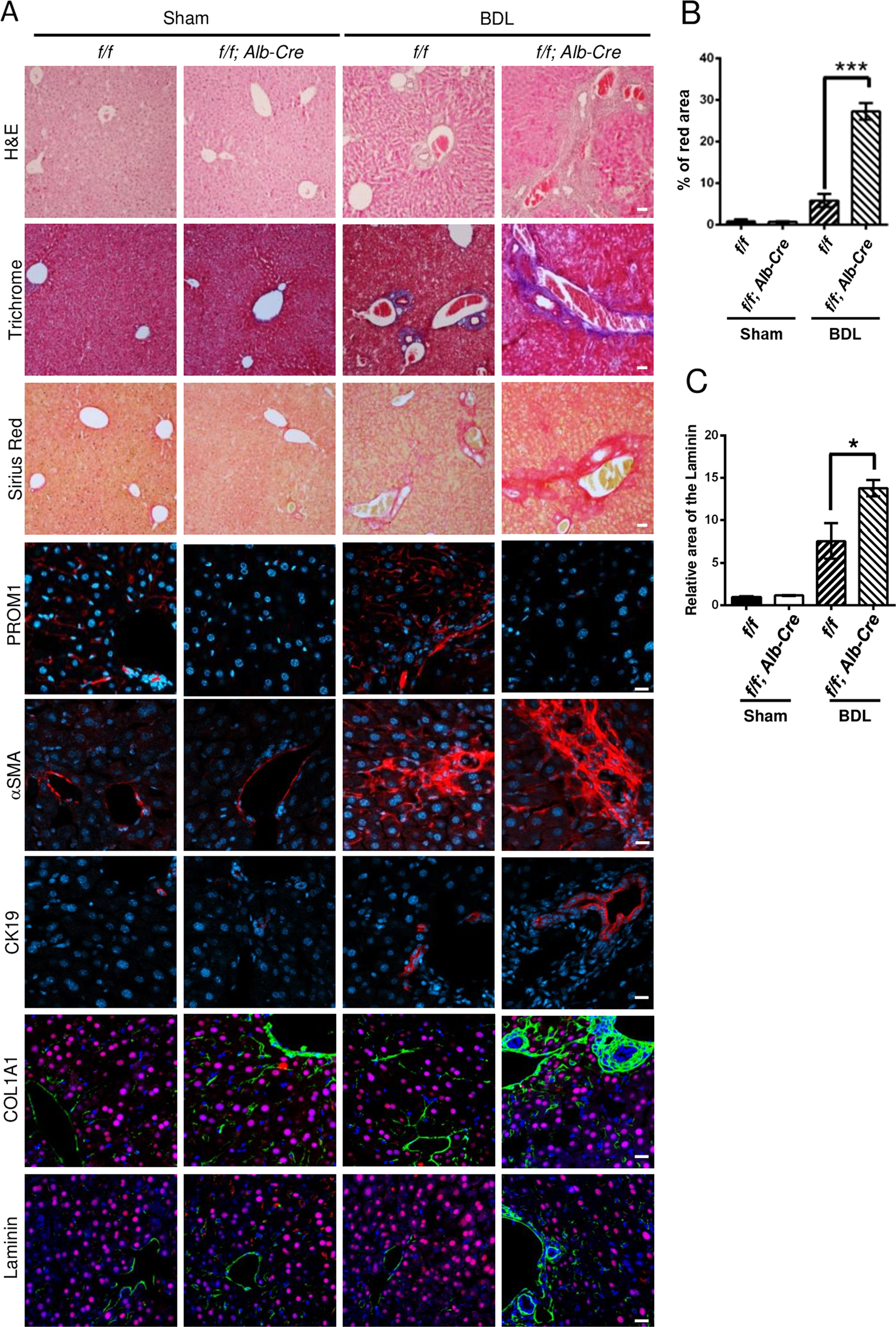
Fig. 2: Liver-specific Prom1 deficiency aggravated BDL-induced liver fibrosis.
From: Hepatocyte-specific Prominin-1 protects against liver injury-induced fibrosis by stabilizing SMAD7


Eight-week-old male Prom1f/f (f/f) and Prom1f/f; Alb-Cre (f/f; Alb-Cre) mice were subjected to sham surgery (n = 3) or BDL (n = 4–8) for one week. A Each liver specimen was analyzed by H&E, Masson’s trichrome and Sirius Red staining, and immunofluorescence analysis of PROM1, αSMA, and CK19. The livers were analyzed by double immunofluorescence for α1 type 1 collagen (COL1A1) or Laminin (green) with HNF4α (red). B, C Liver fibrosis was quantified by measuring the areas stained with Sirius Red (B) and immunostained with an anti-Laminin antibody (C). Three images of each liver showing Sirius Red staining or Laminin immunofluorescence were obtained. D The mRNA levels of Prom1, Acta2, Col1a1, Krt19, Tgfbr1, and Tgfb1 were determined by RT–qPCR and normalized to those of 18S rRNA. Scale bar = 20 µm. t test; *p < 0.05, **p < 0.01, ***p < 0.001. All data are the mean ± S.E.M.