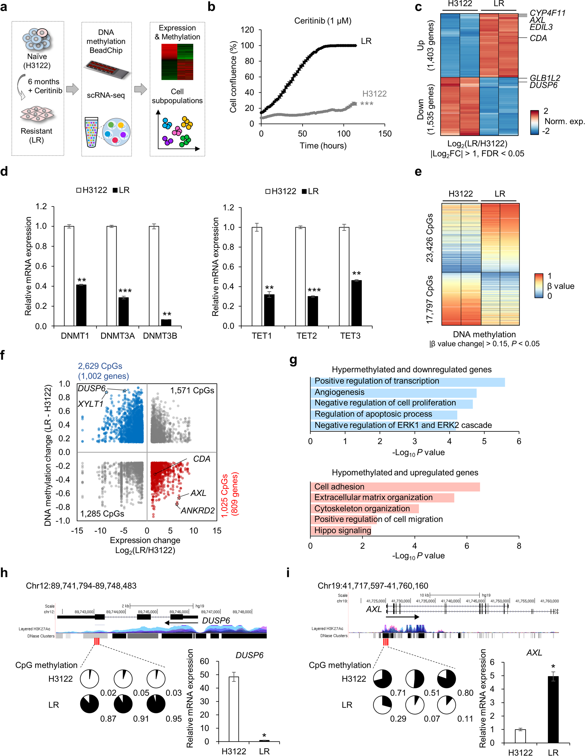
Fig. 1: DNA methylome and transcriptome changes in ceritinib resistance.

a Schematic of the experimental design. LR cells were established as described in ref. 14. DNA methylome and transcriptome changes were analyzed using DNA methylation 450k BeadChip, RNA-seq, and scRNA-seq. b Proliferation of H3122 and LR cells treated with 1 µM ceritinib using live-cell imaging. n = 3 independent experiments, mean ± SEM, ***P < 0.001 (unpaired two-sided t-test). c Heatmap showing DEGs in H3122 and LR cells. Filtering was based on cutoff values of |Log2Fold Change| >1.0 and FDR < 0.05. Norm. exp. normalized expression. d Relative mRNA expression of DNMTs and TETs, as analyzed by qRT–PCR. n = 3 independent experiments, mean ± SD, **P < 0.01, ***P < 0.001 (Mann–Whitney U-test). e Heatmap of differentially methylated CpGs between H3122 and LR cells. Differential methylation was based on a P value < 0.05 and β value difference of 0.15. f Scatter plot showing the correlation between changes in DNA methylation and mRNA expression in H3122 and LR cells. Blue indicates CpGs from hypermethylated and downregulated genes (n = 1002); red indicates CpGs from hypomethylated and upregulated genes (n = 809). g Gene Ontology enrichment analysis of DEGs involved in biological processes. Terms are sorted by –Log10(P value). h, i Top: Maps of DUSP6 (h) and AXL (i) from the UCSC Genome Browser. Bottom left: DNA methylation of DUSP6 and AXL in H3122 and LR plotted as pie charts representing the percentage of methylation (black) of individual Infinium Human Methylation 450 K BeadChip probes (red lines): cg01814191, cg17740822, and cg05769889 for DUSP6; cg10564498, cg03247049, and cg12722469 for AXL. Total methylation ratios are indicated under each pie chart. Bottom right: Relative mRNA levels of DUSP6 and AXL in H3122 and LR cells. n = 3 independent experiments, mean ± SD, *P < 0.05 (Mann–Whitney U-test).