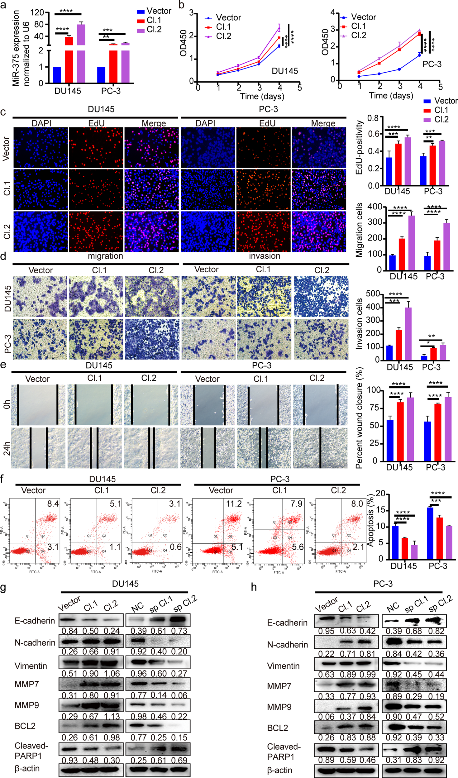
Fig. 2: MiR-375 promoted PCa cell proliferation, migration, and invasion but restrained apoptosis.

a MiR-375 overexpression in DU145 and PC-3 cells was verified via qRT-PCR after these cells were stably transfected with pSUPER-RETRO-Puro-miR-375 recombinant vector or pSUPER-RETRO-Puro-empty vector (serving as a control). CCK-8 and EdU incorporation assays were performed to assess the cell proliferation (b) and DNA synthesis rate (c) in miR-375-overexpressing DU145 and PC-3 cells. Transwell (d) and wound healing assays (e) were performed to confirm the effects of miR-375 overexpression on cell migration and invasion. f Flow cytometric analysis of the apoptotic rate in DU145 and PC-3 cells with or without miR-375 overexpression. g, h The protein levels of EMT and apoptosis markers in miR-375-overexpressing or miR-375-knockdown DU145 and PC-3 cells compared with the respective control cells. Cl. 1: Cell colony 1 transfected with pSUPER-RETRO-Puro-miR-375 recombinant vector. Cl. 2: Cell colony 2 transfected with pSUPER-RETRO-Puro-miR-375 recombinant vector. Vector: cell colony transfected with pSUPER-RETRO-Puro-empty vector (served as control). sp Cl.1: cell colony 1 transfected with pHB-U6-MCS-PGK-PURO-miR-375 sponge vector. Sp Cl.2: cell colony 2 transfected with pHB-U6-MCS-PGK-PURO-miR-375 sponge vector. NC: cell colony transfected with pHB-U6-MCS-PGK-PURO-empty vector (served as control).