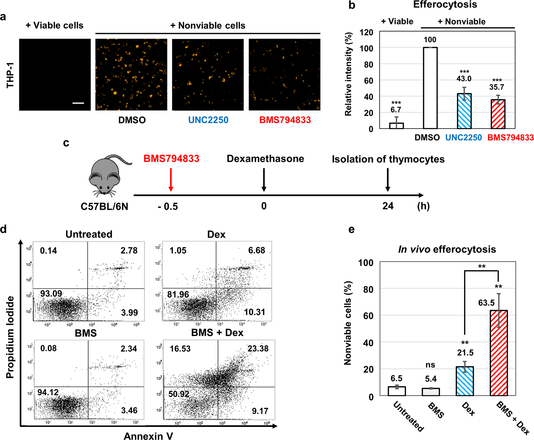
Fig. 6: BMS794833 inhibits efferocytosis at the cellular and animal levels.
From: BMS794833 inhibits macrophage efferocytosis by directly binding to MERTK and inhibiting its activity

a, b Images and relative intensity in efferocytosis assays with 10 µM UNC2250 or BMS794833. Cells were pretreated with the inhibitors 1 h before coculture. All images and data were obtained after 24 h of coculture. c Schematic depiction of the in vivo efferocytosis assay. Mice were dosed (or not) with BMS794833 30 min before dexamethasone treatment. Each thymus was collected and isolated as thymocytes 24 h after dexamethasone treatment. d, e Results of in vivo efferocytosis. Thymocytes were stained with Annexin V and propidium iodide. The values are presented as the mean ± SD from at least three independent experiments. **P < 0.01, ***P < 0.001; ns not significant; scale bar: 100 μm; Dex dexamethasone, BMS BMS794833.