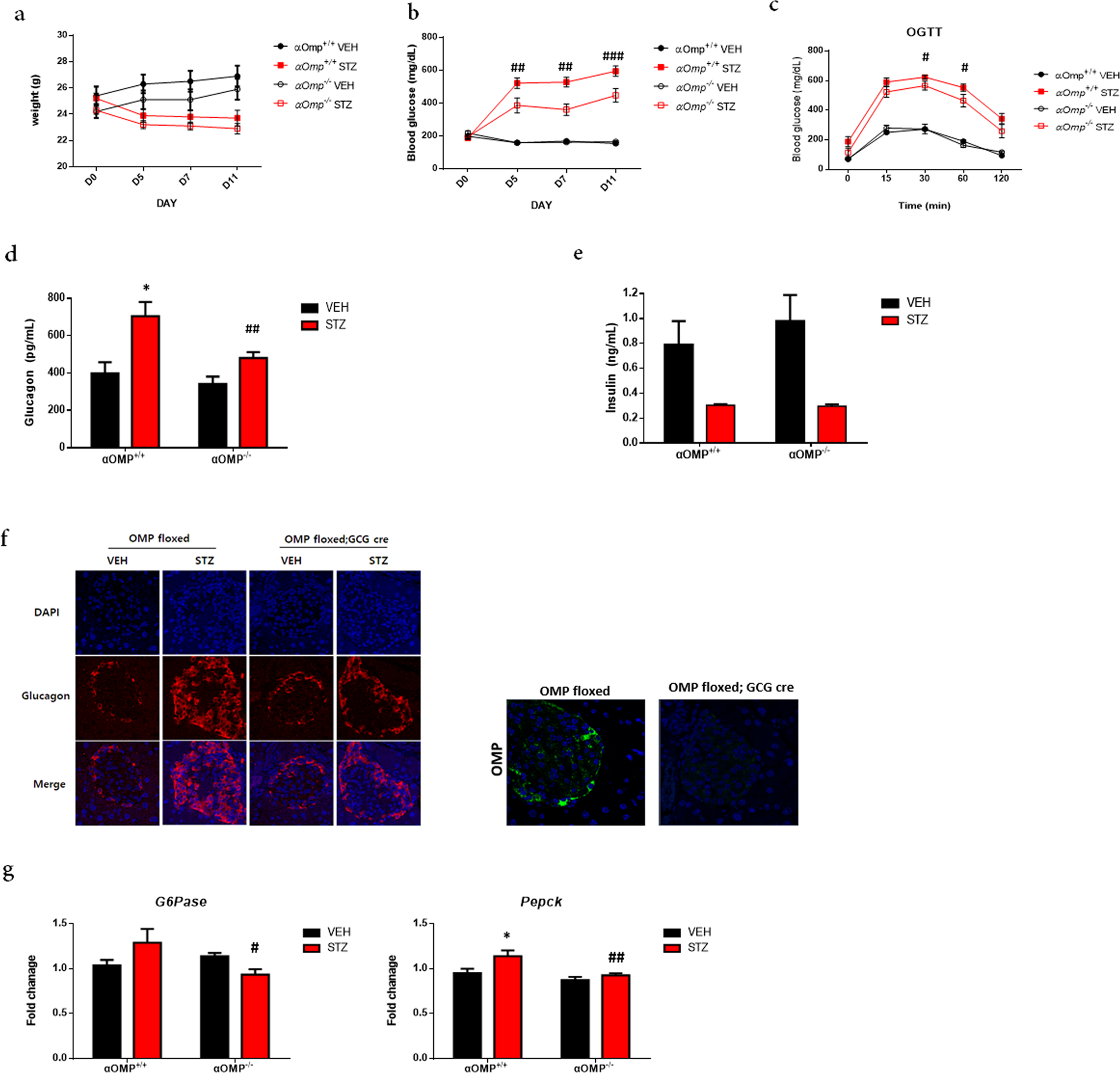
Fig. 4: Olfactory marker protein (OMP) is required for high glucose concentration-induced glucagon secretion in α cells of mice.
From: Olfactory marker protein regulation of glucagon secretion in hyperglycemia

a Body weight changes in the OMPlox/lox (αOmp+/+) mice and OMPlox/lox;GCGcre/w (αOmp−/−) mice before and after STZ injection. b Blood glucose level changes. ##p < 0.01, ###p < 0.001 vs. OMPlox/lox STZ. c OGTT was performed on Day 13 after STZ injection. On Day 13 after STZ induction, fasting basal glucagon (d) and insulin (e) levels were measured. f Expression of glucagon (red) and OMP (green) in the pancreatic islets of the OMPlox/lox;GCGcre/w mice with STZ-induced hyperglycemia. The two-tailed Student’s t-test was used to determine statistical significance. Error bars indicate the standard deviations. *p < 0.05 vs. VEH, in each group, #p < 0.05, ##p < 0.01, ###p < 0.001 vs. αOmp+/+ STZ. g At Day 13 after STZ induction, mice were sacrificed, and liver enzymes were analyzed. The expression of G6pase and Pepck was analyzed using qRT-PCR analysis in αOmp+/+ and αOmp−/−. The two-tailed Student’s t-test was used to determine statistical significance. Error bars indicate the standard deviations. *p < 0.05 vs. VEH, in each group, #p < 0.05, ##p < 0.01 vs. αOmp+/+ STZ.