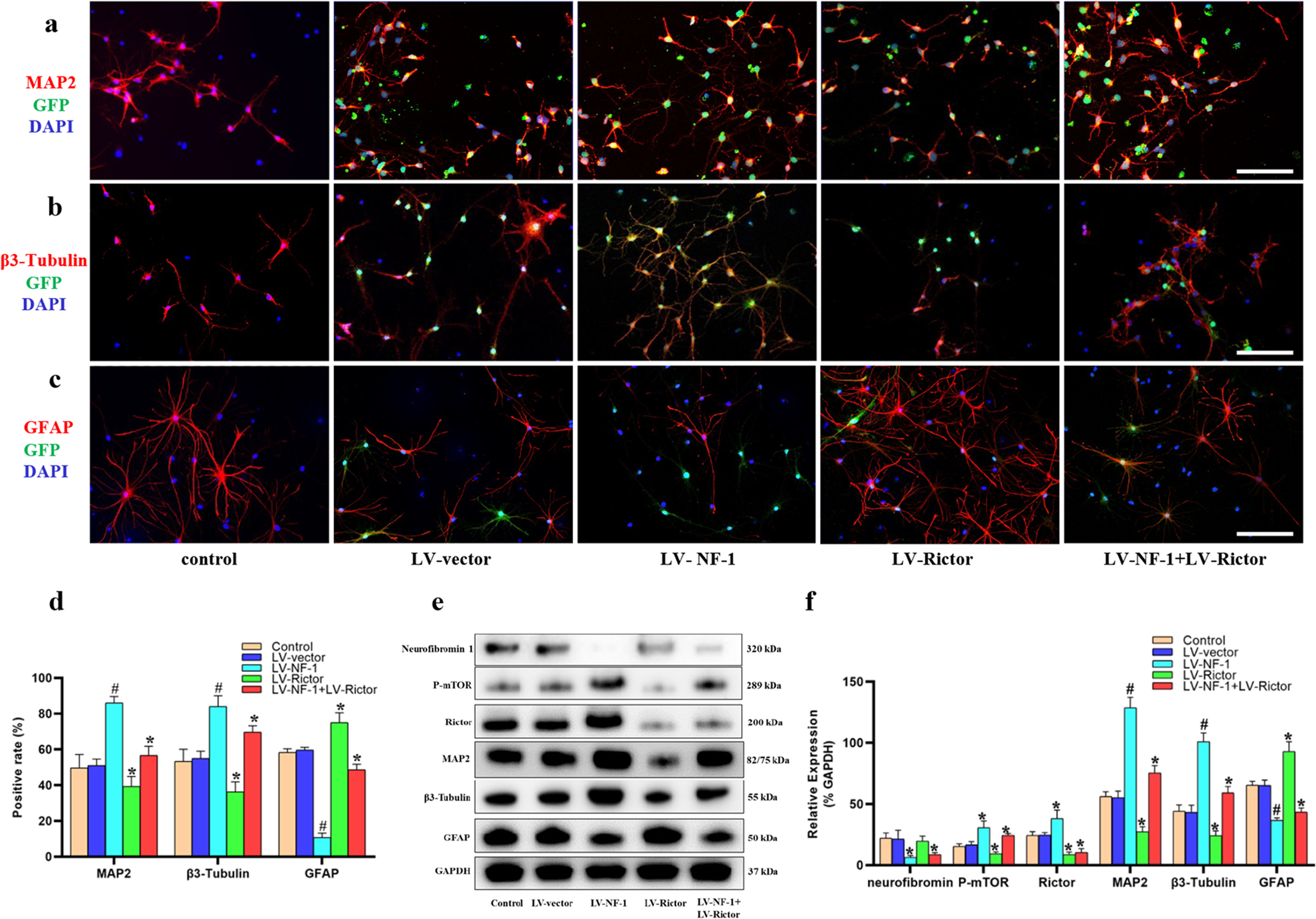
Fig. 2: Knockout of NF-1 promoted neuronal differentiation of neural stem cells (NSCs) by enhancing the mTORC2 pathway in vitro.

a–c Immunofluorescence staining of neuronal markers (β3-Tubulin and MAP2), an astrocyte marker (GFAP), and green fluorescent protein (GFP) (scale bar = 100 µm). d Quantitative comparisons (positive rates) of β3-Tubulin-, MAP2- and GFAP-positive cells in different groups. e Western blotting of mammalian target of rapamycin complex 2 (mTORC2) signal pathway-related proteins (neurofibromin, phosphorylated mTOR (P-mTOR), and Rictor), neural differentiation proteins (β3-Tubulin, MAP2, GFAP) and GAPDH. f Quantitative comparison of the expression levels of neurofibromin, P-mTOR, Rictor, β3-Tubulin, MAP2, and GFAP in different groups (data are expressed relative to GAPDH). *P < 0.05 compared with the control and LV-vector groups; #P < 0.05 compared with the LV-NF-1+LV-Rictor group.