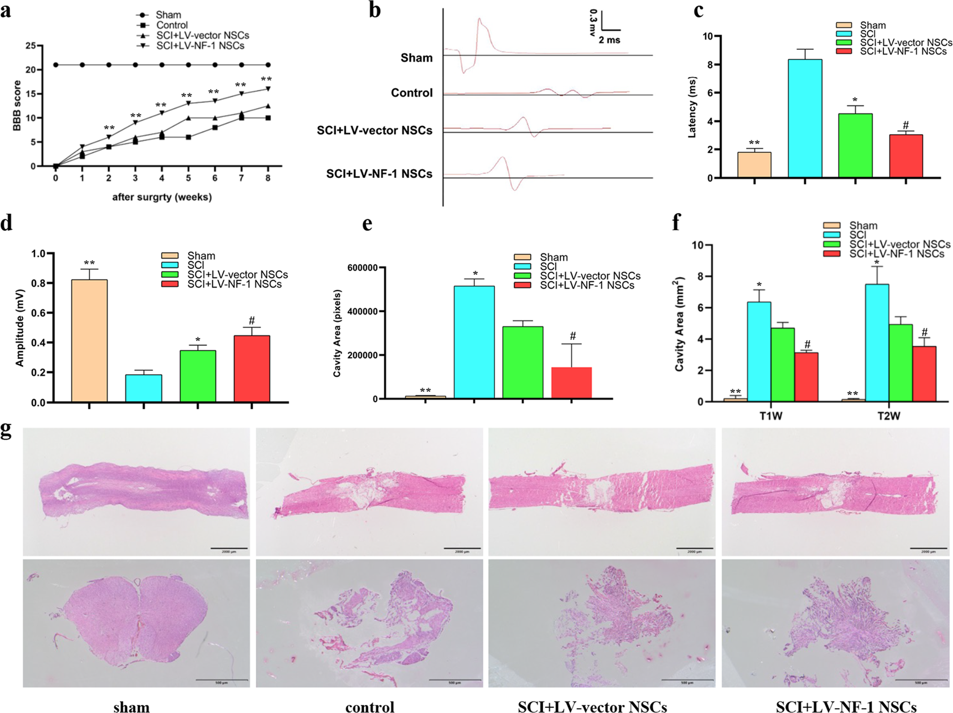
Fig. 3: Transplantation of NF-1 knockout neural stem cells (NSCs) enhanced neurological recovery and reduced lesion volume in rats after spinal cord injury.

a Basso, Beattie, and Bresnahan (BBB) scores of different groups at different time points. b–d Comparisons of SCEP latency and amplitude among groups. e Quantitative comparisons of the cavity volume from the sagittal section with HE staining among groups. f Quantitative comparisons of the cavity volume from T1- and T2-weighted MRI images. g Hemotoxylin-eosin (HE) staining of spinal cord sections from different groups (upper panels: sagittal sections, scale bar = 2000 µm; lower panels: transverse sections, scale bar = 500 µm). *P < 0.05 compared with the control group; #P < 0.05 compared with the SCI+LV-vector group; **P < 0.05 compared with the other groups.