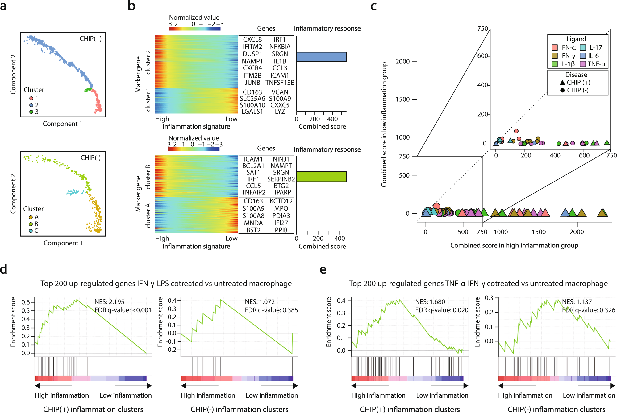
Fig. 2: Pseudotime analyses of severe COVID-19 with CHIP in classical monocytes.

a–c Pseudotime analyses for CHIP (+) or CHIP (-) severe COVID-19 patients. a Cells were aligned according to the pseudotime axis calculated using Monocle2. The color indicates the type of cluster. Top, CHIP (+) patients. Bottom, CHIP (-) patients. b Heatmaps representing the expression levels of marker genes for the ordered cells. The list of genes is the representative gene set for each cluster. Bar plots showing the combined scores of each cluster for the inflammatory response term in MsigDB Hallmark 2020. c Scatter plots of the combined scores of marker genes of inflammation clusters for the LINCS L1000 Ligand Perturbations up gene ontology library. Horizontal axis, high inflammation cluster; vertical axis, low inflammation cluster. The identity lines are presented diagonally. The shapes represent the type of patients. Colors indicate the types of perturbed ligands for IFN-α (n = 5), IL-1β (n = 6), IFN-γ (n = 6), IL-17 (n = 2), IL-6 (n = 2) and TNF-α (n = 6). d, e GSEA plots for marker genes of inflammation clusters in CHIP (+) and CHIP (-) individuals, respectively. Genes are ordered based on log-fold changes between high- and low-inflammation clusters. Normalized enrichment scores (NES) and FDR are presented for (d) DEGs between IFN-γ-LPS vs. untreated human macrophages41 and (e) DEGs between TNF-α-IFN-γ cotreatment and untreated conditions39.