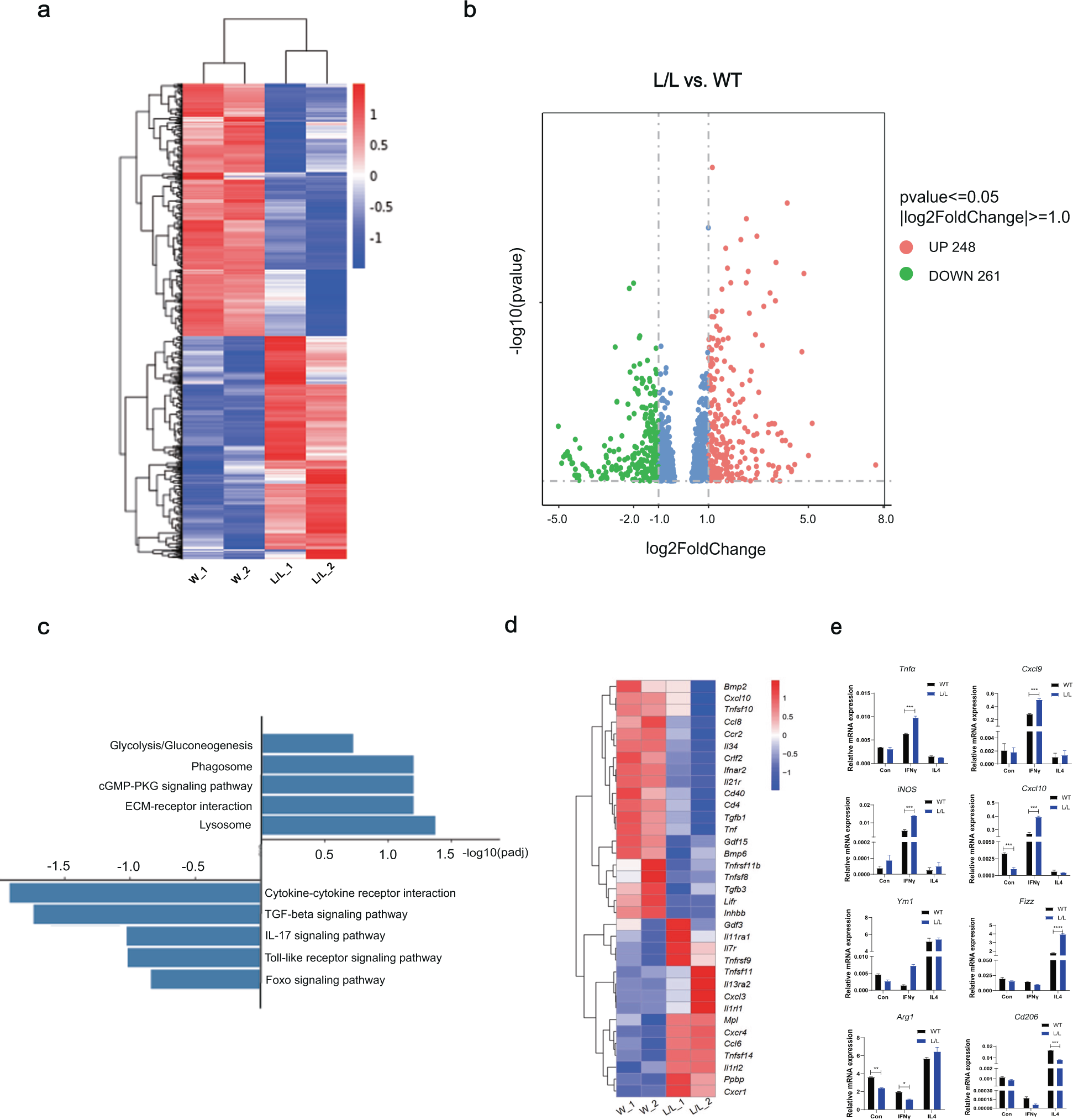
Fig. 3: Genome-wide analysis of SET-mediated transcriptional regulation in BMDMs.

Heatmap (a) and a volcano plot (b) showing the differentially expressed genes (DEGs) in BMDMs derived from WT mice and L/L mice. c KEGG pathway analyses of all DEGs in BMDMs from WT mice and L/L mice. d Heatmap showing a subset of upregulated or downregulated genes involved in cytokine‒cytokine receptor interactions. e The mRNA levels of the selected gene sets in BMDMs derived from WT and L/L mice stimulated with IFNγ (20 ng/ml) or IL4 (20 ng/ml) for 24 h. The data were the mean ± SEM of at least three biological replicates. Student’s t-test. *p < 0.05, **p < 0.01, ***p < 0.001, ****p < 0.0001.