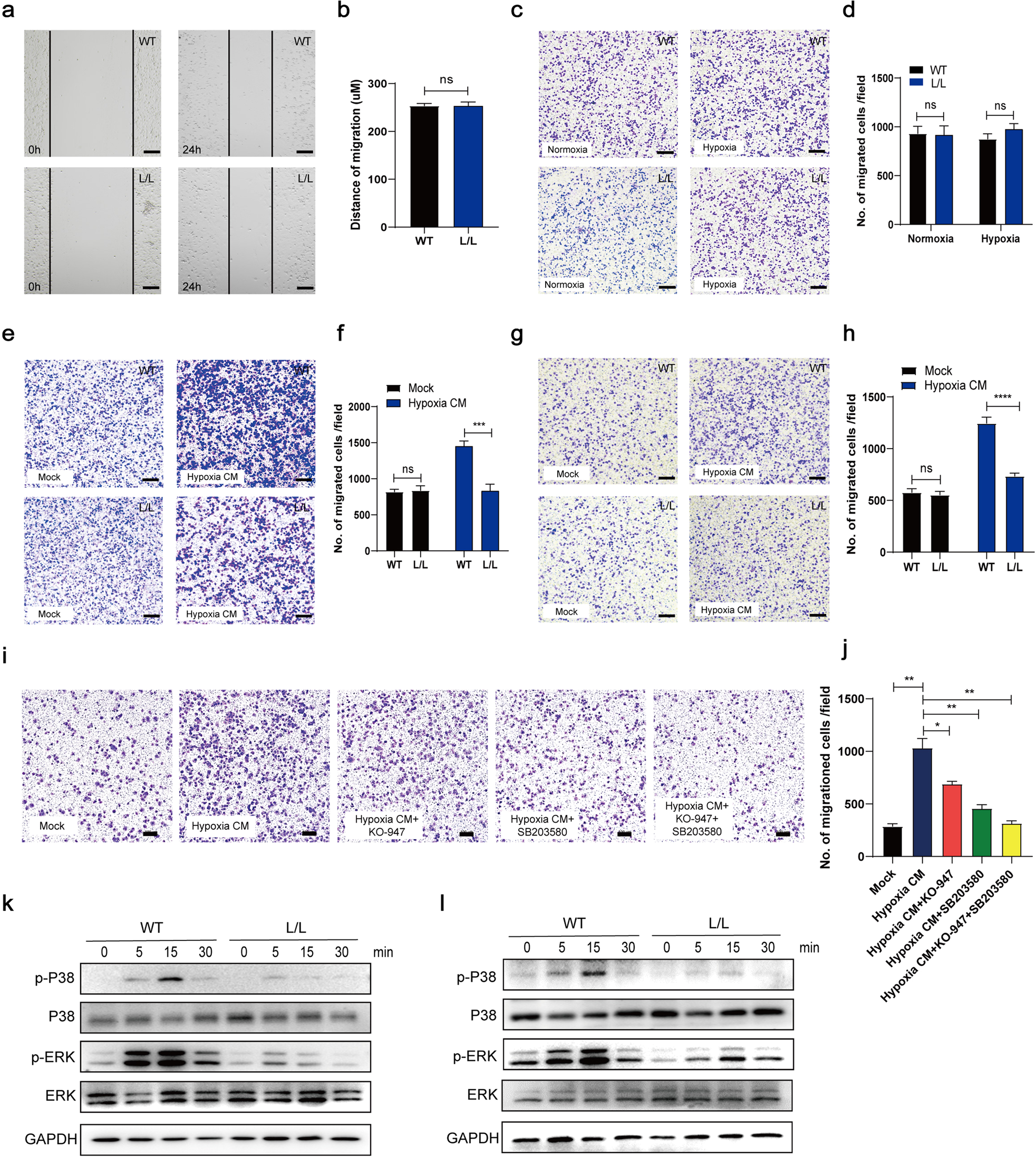
Fig. 5: SET regulates chemotaxis in macrophages through p38 and ERK signaling.

a, b Representative images (a) and quantitative analysis (b) of wound healing tests of cultured BMDMs derived from WT L/L mice. Scale bar, 100 μm. Student’s t-test. c, d Representative images (c) and quantitative analysis (d) of transwell migration assays of BMDMs derived from WT and L/L mic mice under normoxic and hypoxic conditions. The cells were allowed to migrate for 2 h at 37 °C before being stained with crystal violet. Scale bar, 100 μm. Student’s t-test. e, f Representative images (e) and quantitative analysis (f) of transwell migration assays of BMDMs derived from WT and L/L mice; culture medium was used as the mock condition, and hypoxic LLC tumor supernatant was used as hypoxic CM. Scale bar, 100 μm. Student’s t-test. g, h Representative images (g) and quantitative analysis (h) of transwell migration assays of peritoneal macrophages from WT and L/L mice; culture medium was used as the mock condition, and hypoxic LLC tumor supernatant was used as hypoxic CM,. Scale bar, 100 μm. Student’s t-test. i, j Representative images (i) and quantitative analysis (j) of transwell migration assays of BMDMs derived from WT and L/L mice; culture medium was used as the mock condition, and hypoxic LLC tumor supernatant was used as hypoxic CM. Scale bar, 100 μm. ERK inhibitor KO-947 (10 µM) and P38 inhibitor SB203580 (10 µM) were added in the experiment. Student’s t-test. k, l Western blot showing the effect of hypoxic LLC tumor supernatant on the activation of ERK and P38 in BMDMs (k) or peritoneal macrophages (l) derived from WT and L/L mice.