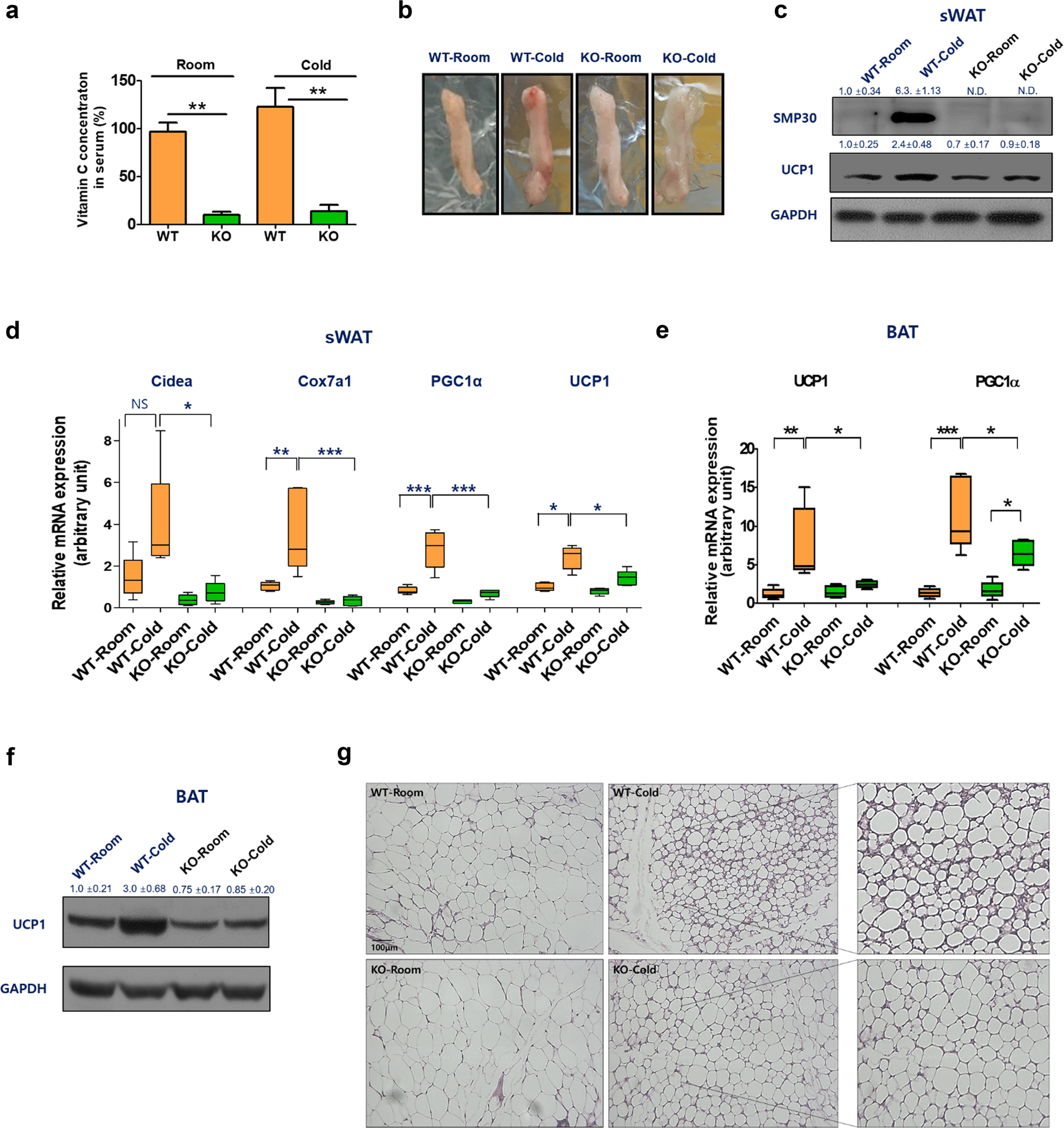
Fig. 2: Impaired thermogenic activation of sWAT and BAT in SMP30-KO mice.

To observe the changes in the protein levels of SMP30 and UCP1 before and after cold stimulation, acute cold exposure (6 °C for 5 h) was applied to chow diet-fed WT and SMP30-KO mice after overnight fasting. a Serum vitamin C levels were measured using the fluorophore-nitroxide probe Naph-DiPy nitroxide. b sWAT (inguinal fat) images were obtained immediately after dissection. c Representative images of western blots showing the protein levels of SMP30 and UCP1 in the sWAT of WT and SMP30-KO mice (n = 3–4/group). qPCR was performed to determine the mRNA expression levels of d WAT browning marker genes or e BAT activation-related genes (n = 5–6/group). f Representative images of western blots showing the protein levels of UCP1 in the BAT of WT and SMP30-KO mice (n = 3–4/group). To further examine the changes in adipose tissue morphology, prolonged cold exposure (6 °C for 48 h) was applied to chow diet-fed WT and SMP30-KO mice (n = 6–8/group) without fasting. g Representative H&E-stained images (four total images per group) showed prolonged cold exposure-induced alterations in sWAT morphology. Data are expressed as the mean ± SEM. *P < 0.05, **P < 0.01, and ***P < 0.001. One-way ANOVA followed by Bonferroni post hoc tests (c, d).