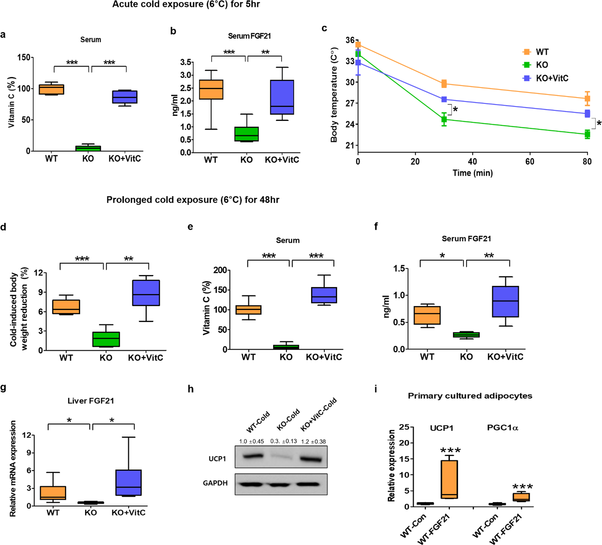
Fig. 5: Vitamin C treatment recovers the impaired FGF21 production and body temperature in SMP30-KO mice.

Serum a vitamin C and b FGF21 levels were determined after overnight fasting by Naph-DiPy nitroxide and ELISA, respectively, in the acute cold (6 °C for 5 h)-exposed WT, SMP30-KO, and SMP30-KO mice provided vitamin C-supplemented drinking water (n = 7–8/group). c During acute cold exposure, the body temperature was measured using an infrared thermometer for small rodents (n = 7–8/group). For prolonged cold exposure (6 °C for 48 h), nonfasted SMP30-KO mice were given vitamin C (6 g/L) by oral gavage (approximately 7 mg/mouse/day). d Body weight reduction was calculated based on the difference in body weight before and after prolonged cold exposure (n = 6–8/group). e Vitamin C and f FGF21 levels in serum, g mRNA expression levels of Fgf21 in the liver, and h protein levels of UCP1 in BAT were determined after prolonged cold exposure (n = 6–8/group). To test whether FGF21 treatment elevates thermogenic signaling, we measured i the mRNA expression levels of Ucp1 and Pgc1α in primary adipocytes derived from the sWAT of WT mice with or without FGF21 (50 nM) treatment for 22 h (n = 8/group). The primary adipocytes were cultured in vitamin C-free media. Data are expressed as the mean ± SEM. *P < 0.05, **P < 0.01, and ***P < 0.001. One-way ANOVA followed by Bonferroni post hoc tests (a–h except for c), two-way ANOVA followed by Bonferroni post hoc tests (c), and two-tailed Student’s t-test (i).