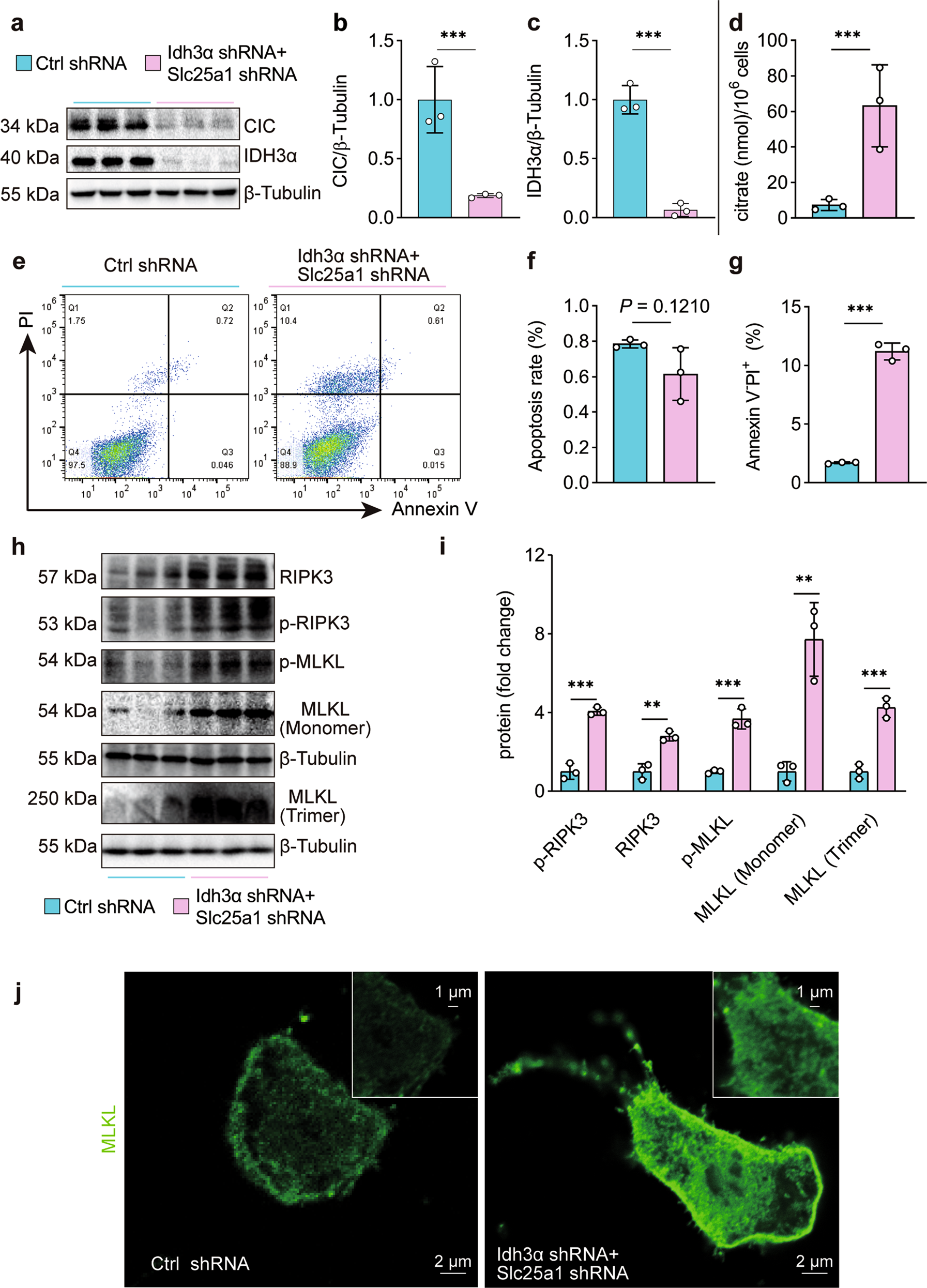
Fig. 4: Necroptosis but not apoptosis or ferroptosis is promoted by citratemt accumulation induced by Slc25a1 and Idh3α shRNA in vitro.

a–c The citratemt accumulation model was established by silencing Slc25a1 and Idh3α with shRNA in MLE12 cells (n = 3). d Citrate was measured with a citrate assay kit (n = 3). e–g Apoptotic and necrotic cells were assessed by flow cytometry with annexin V and PI staining (n = 3). h, i The immunoblots showed elevated expression of the necroptosis-related proteins RIPK3 and the MLKL monomer and increased levels of phosphorylated and trimerized MLKL (n = 3). j Immunofluorescence staining of MLKL (green) in MLE12 cells with citratemt accumulation. The data are shown as the mean ± SD. *P < 0.05, **P < 0.01, and ***P < 0.001.