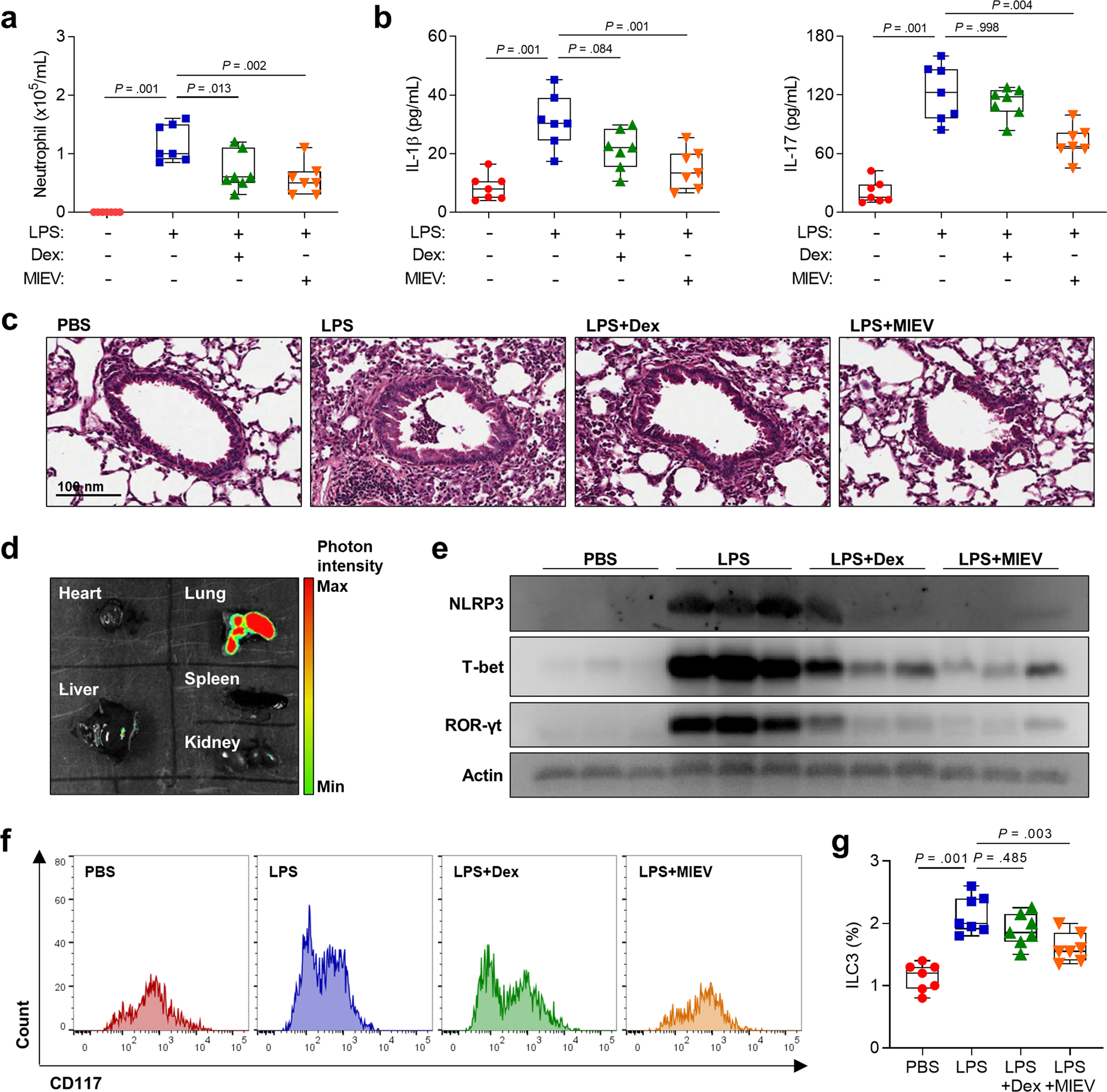
Fig. 3: Therapeutic potential of MlEVs in a mouse model of neutrophilic asthma.

Neutrophil counts a and of IL-1β and b IL-17 levels in the bronchoalveolar lavage fluid. Data are presented in box plots, n = 7. P values were obtained by one-way ANOVA with Bonferroni’s post hoc test. c Histological analysis of lung tissues stained with hematoxylin and eosin. d Fluorescence assay for detecting MlEVs in dissected organs. e Expression of NLRP3, T-bet, and ROR-γt in lung tissues. f Flow cytometric histograms of CD117-positive ILCs. g Frequencies of ILC3s in lung tissues. Data are presented in box plots, n = 7. P values were obtained by one-way ANOVA with Bonferroni’s post hoc test. Dex dexamethasone, ILC3s group 3 innate lymphoid cells, LPS lipopolysaccharide, MlEV Micrococcus luteus-derived extracellular vesicle, NLRP3 NOD-, LRR- and pyrin domain-containing protein 3, PBS phosphate-buffered saline, ROR-γt retinoic acid receptor-related orphan nuclear receptor gamma t, T-bet T-box expressed in T cells.