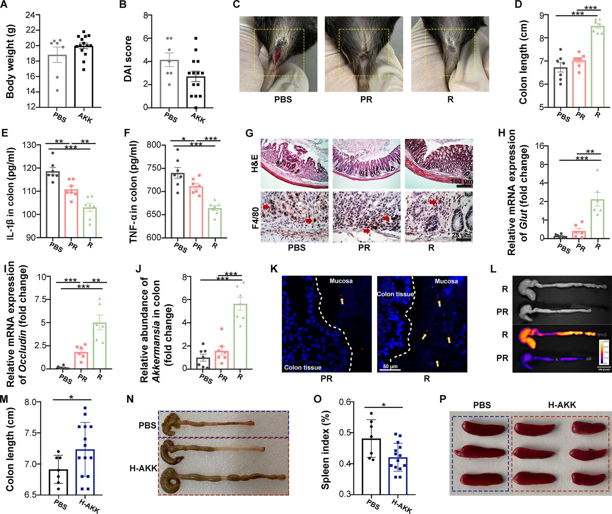
Fig. 1: A. muciniphila colonization correlates with its therapeutic efficacy in DSS-induced colitis.

Groups: PBS, the mice were administered PBS, n = 7; AKK, the mice were administered A. muciniphila (5 × 107 CFU), n = 14; PR, poor response to A. muciniphila treatment, n = 7; R, response to A. muciniphila treatment, n = 7; H-AKK, the mice were administered A. muciniphila at a high dose (2.5 × 108 CFU). A The body weight of mice at Day 10. B The DAI score of colitis assessed at Day 10. C Representative photographs of rectal bleeding of IBD mice at Day 10. D Statistical results of colon length of mice with the indicated treatments. E, F The levels of IL-1β and TNF-α in inflamed colon homogenate of mice were measured by ELISA. G The morphologies of the colons from mice in the three groups were shown by (H and E)(the first line, scar bar: 150 μm), and the infiltrations of macrophages in inflamed colons were shown by IHC of F4/80 (the second line, the red arrows pointed to the macrophages, scar bar: 25 μm). H, I The relative mRNA expression levels of Glut and Occludin were examined in colon tissues from mice by qRT‒PCR. J The relative abundance of A. muciniphila in the colonic mucosa was detected by q-PCR. K Confocal microscopy analysis of A. muciniphila localization: bacteria, red; DNA, blue. The yellow arrow points to the bacteria (scar bar: 50 μm). L Distributions of A. muciniphila in the colons of mice with colitis. The mice were orally administered DIR-labeled A. muciniphila for 3 days, and fluorescence images of the colons were obtained at 6 h following the last treatment. M Statistical results of colon length of mice. N Representative photographs of the colons of mice. O Statistical results of the spleen index of mice. P Representative photographs of the spleens of mice. A, B, M and O Significance was determined using Student’s t test; (D–J) Significance was determined using one-way ANOVA corrected for multiple comparisons with an LSD-t test; *P < 0.05, **P < 0.01, ***P < 0.001. Data are the mean ± SD.