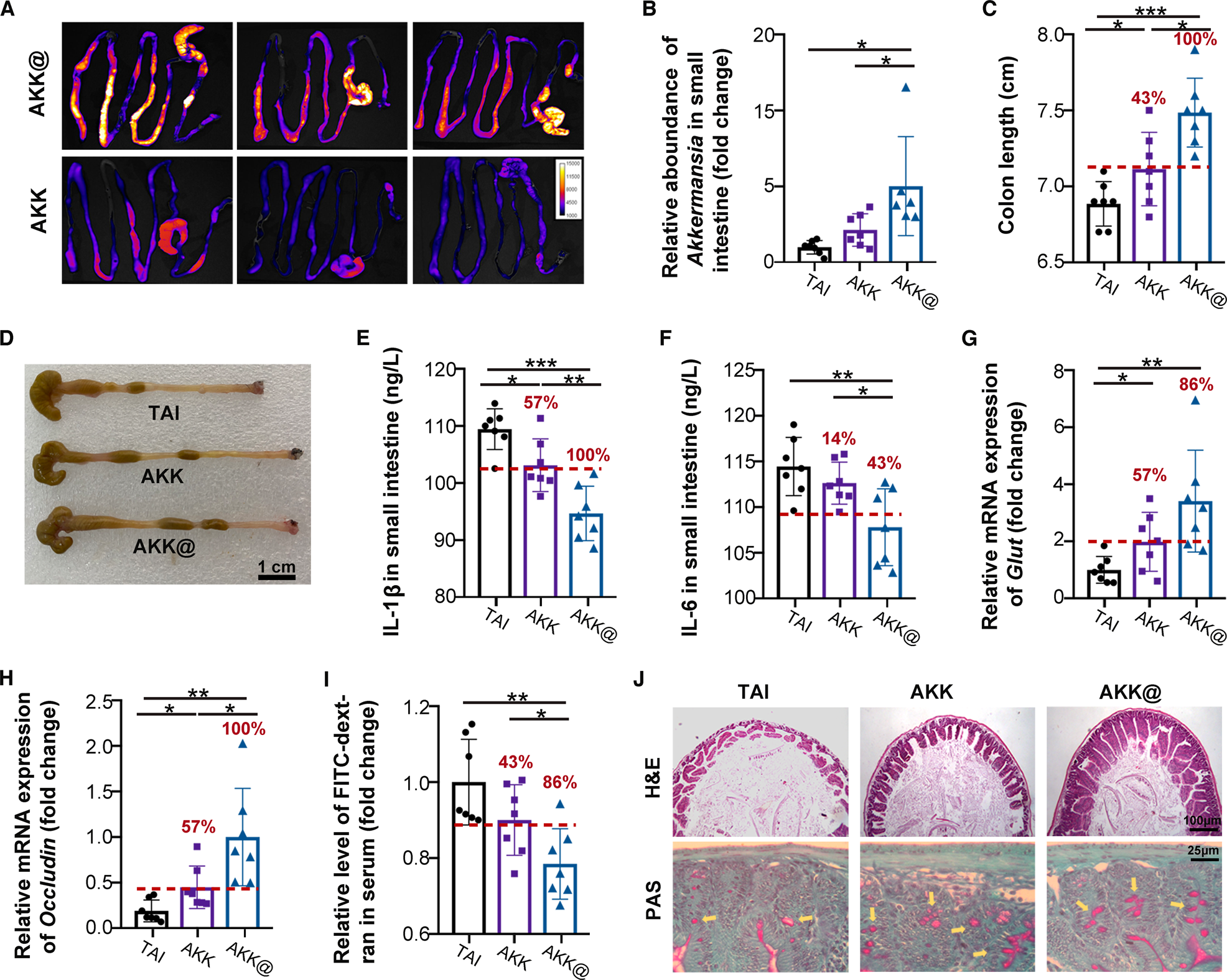
Fig. 5: AKK@MFe3O4 alleviates radiation-induced small intestine injuries.

All experimental mice received 12 Gy total abdominal irradiation (TAI), n = 7 per group. The red numbers in the histogram indicate the percentage of positive responders in each treatment group. A Fluorescence images of intestines derived from mice administered DIR-labeled AKK@MFe3O4 or A. muciniphila at 3 h following magnetic attraction completion. B The relative abundance of A. muciniphila in the small intestinal mucosa was detected by q-PCR. C Statistical results of colon length of mice with the indicated treatments at Day 21. D Representative photographs of the colon of mice at Day 21 (scar bar: 1 cm). E, F The levels of IL-1β and IL-6 in the small intestines of mice were measured by ELISA. G, H The relative mRNA expression levels of Glut and Occludin were examined in small intestines from mice by qRT‒PCR. I Fluorescence intensity of FITC-dextran in the serum of mice at Day 21. J Representative H&E images of intestinal villi (scar bar: 100 μm) and PAS staining of goblet cells in the small intestine (the yellow arrow points to the goblet cells, scar bar: 25 μm) are shown. B–I Significance was determined using one-way ANOVA corrected for multiple comparisons with an LSD t-test; *P < 0.05, **P < 0.01, ***P < 0.001. Data are the mean ± SD.