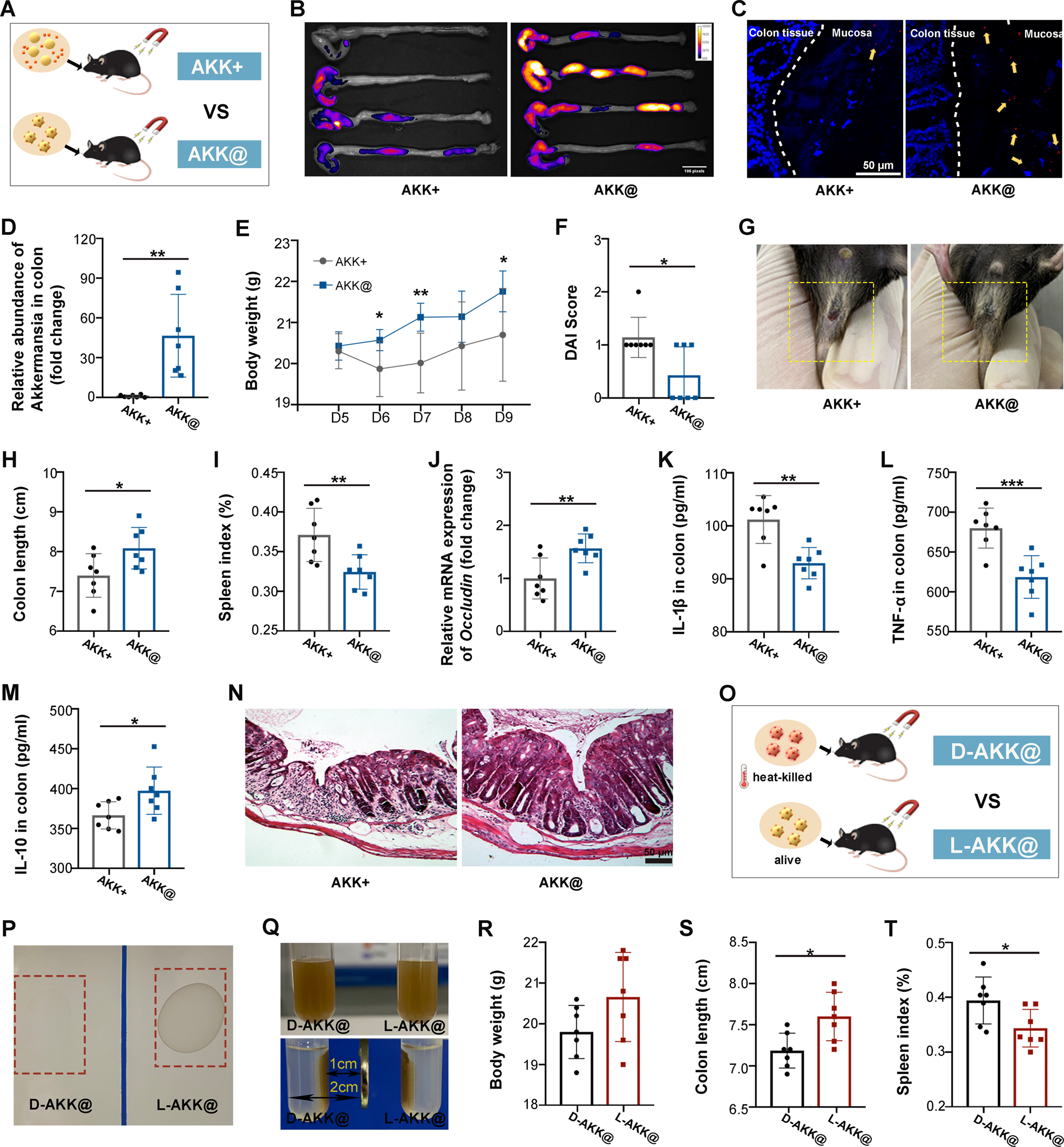
Fig. 6: A. muciniphila colonization dictates the therapeutic efficacy of AKK@MFe3O4.

A Scheme of the experimental design. AKK+, the mice were administered a mixture of MFe3O4 and A. muciniphila, n = 7; AKK@, the mice were administered magnetic A. muciniphila (AKK@MFe3O4), n = 7. B Fluorescence images of colons derived from mice administered DIR-labeled AKK@MFe3O4 or AKK + MFe3O4 at 3 h following magnetic attraction completion. C The relative abundance of A. muciniphila in the colonic mucosa was detected by q-PCR. D Confocal microscopy analysis of microbiota localization: bacteria, red and DNA, blue. The yellow arrow points to the bacteria (scar bar: 50 μm). E Daily body weight of each mouse group until sacrifice. F The DAI score of mouse colitis was assessed on Day 10. G Representative photographs of rectal bleeding of mice on Day 10. H Statistical results of colon length of mice. I Statistical results of the spleen index of mice. J The relative mRNA expression levels of Occludin were examined in colon tissue from mice by qRT‒PCR. K–M The levels of IL-1β, TNF-α and IL-10 in the inflamed colons of mice were measured by ELISA. N Representative H&E images of the colon are shown (scale bar: 50 μm). O Scheme of the experimental design. D-AKK@, the mice were administered AKK@MFe3O4 of heat-killed A. muciniphila, n = 7; L-AKK@, the mice were administered AKK@MFe3O4 of live A. muciniphila, n = 7. P Colony formation of AKK@MFe3O4 with dead or live A. muciniphila. Q The magnetic attraction images of AKK@MFe3O4 with dead or live A. muciniphila in vitro. R The body weight of mice at Day 10. S Statistical analysis of colon length. T Statistical results of the spleen index. Significance was determined using Student’s t test; *P < 0.05, **P < 0.01, ***P < 0.001. Data are the mean ± SD.