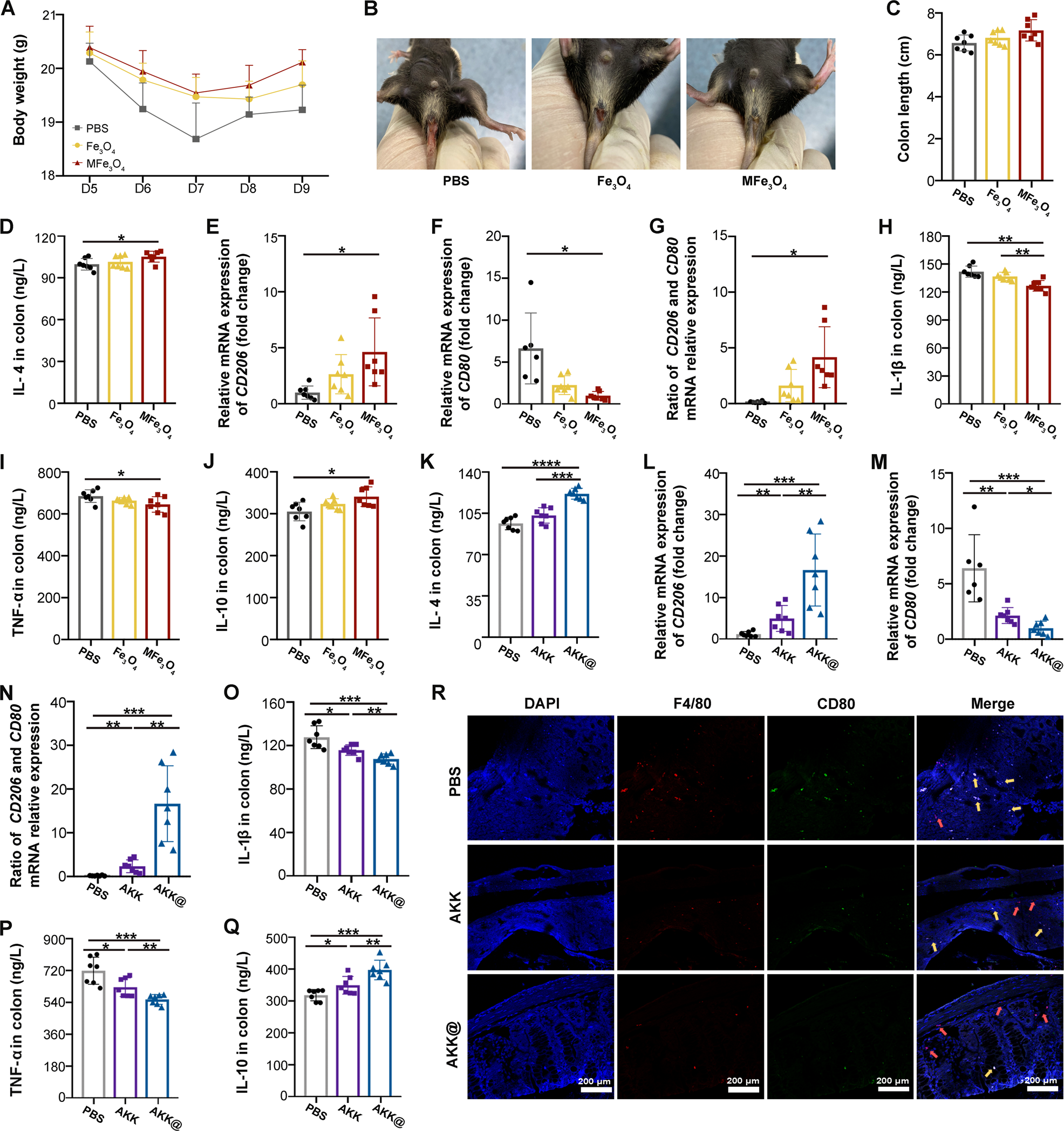
Fig. 7: AKK@MFe3O4 facilitates M2 macrophage polarization in the colon of mice with colitis.

Groups: PBS, the mice were administered PBS, n = 7; Fe3O4, the mice were administered Fe3O4; MFe3O4, the mice were administered MFe3O4; AKK, the mice were administered A. muciniphila; AKK@, the mice were administered AKK@MFe3O4. A Daily body weight of each mouse group until sacrifice. B Representative photographs of rectal bleeding of IBD mice at Day 10. C Statistical results of colon length of mice. D The levels of IL-4 in inflamed colon homogenate of mice were measured by ELISA. E, F The relative mRNA expression levels of CD206 and CD80 were examined in colon tissues from mice by qRT‒PCR. G The ratio of mRNA expression levels of CD206 and CD80. H–J The levels of IL-1β, TNF-α and IL-10 in inflamed colon homogenate of mice were measured by ELISA. K The levels of IL-4 in inflamed colon homogenate of mice in the PBS, AKK and AKK@ groups were measured by ELISA. L, M The relative mRNA expression levels of CD206 and CD80 were examined in colon tissue from mice in the three groups measured by qRT‒PCR. N The ratio of mRNA expression levels of CD206 and CD80. O–Q The levels of IL-1β, TNF-α and IL-10 in inflamed colon homogenate of mice in the three groups measured by ELISA. R Representative IHC of total macrophages and M1 macrophages in the colon. Total macrophages, F4/80, red; M1 macrophages, CD 80, green; and DNA, DAPI, blue. The yellow and red arrows point to M1 and M2 macrophages, respectively (scale bar: 200 μm). Significance was determined using one-way ANOVA corrected for multiple comparisons with an LSD-t test; *P < 0.05, **P < 0.01, ***P < 0.001. Data are the mean ± SD.