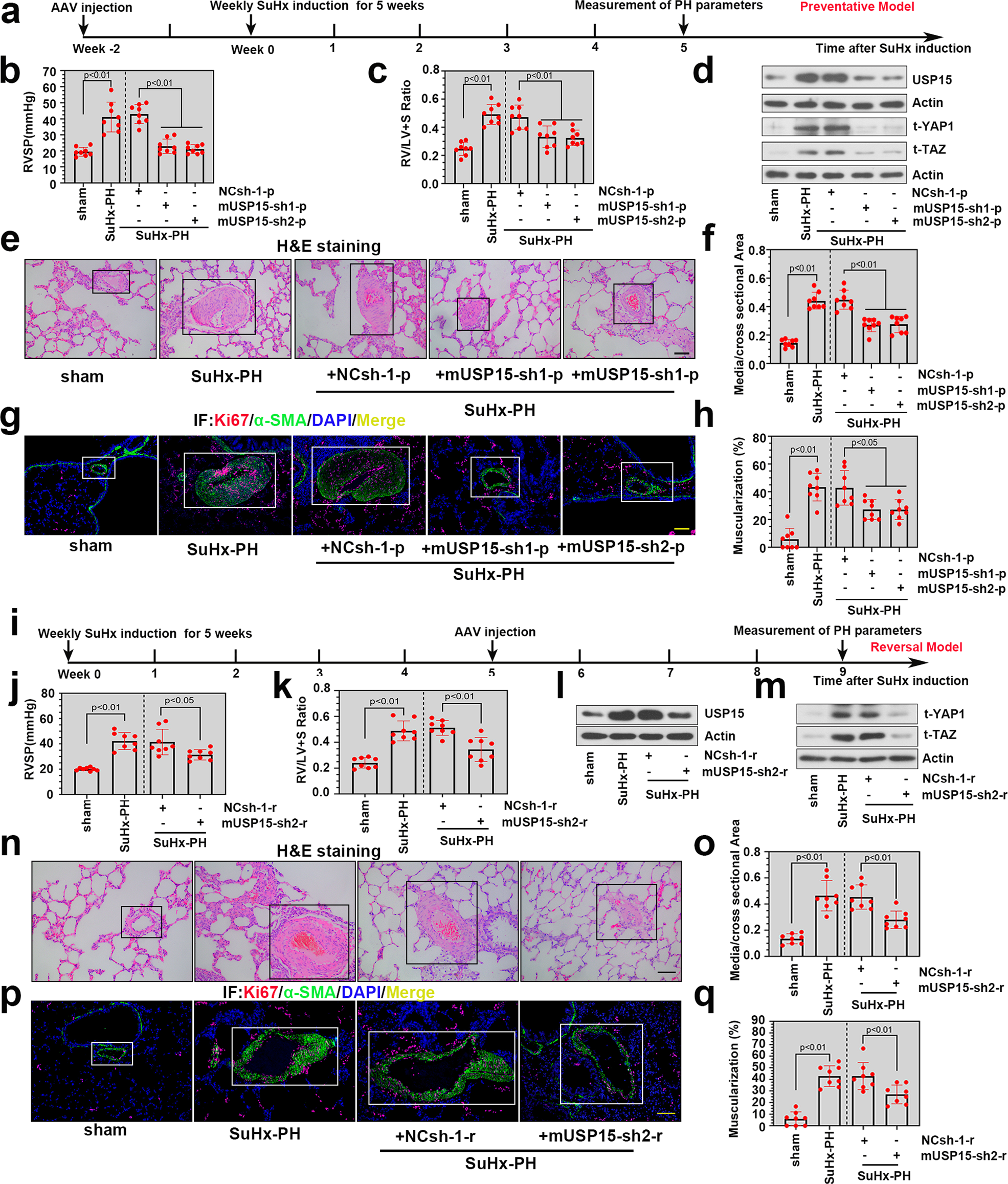
Fig. 3: Knockdown of USP15 alleviated SuHx-induced PH exacerbation in mice.

a In the preventative model, AAVs delivering shRNAs against mUSP15 were injected into mice 2 weeks prior to SuHx induction. b Right ventricular systolic pressure (RVSP) of mice was measured after modeling. c The ratio of RV/LV + S was calculated to evaluate right ventricular hypertrophy. d Expression levels of USP15, t-YAP1, and t-TAZ were further detected by immunoblot analysis after modeling. e Histological changes in pulmonary tissues were determined by H&E staining. The pulmonary artery in lung sections is indicated by a black square frame. (Scale bar: 100 μm). f Calculation of the ratio of vascular medial thickness to cross-sectional area (medial/cross-sectional area). g Representative immunofluorescence images of Ki-67 (red) and α-SMA (green) in lung tissues from each group. Scale bar: 100 μm. The white frame indicates the location of the pulmonary artery. h Quantitative analyses of muscularized pulmonary arterioles. i In the reversal model, AAVs were administered after SuHx induction. Four weeks after AAV intervention, RVSP (j) and the ratio of RV/LV + S (k) were measured. l, m The expression levels of USP15, t-YAP1, and t-TAZ were further detected by western blotting. n Representative H&E-stained lung sections from mice exposed to SuHx with/without AAV intervention. The pulmonary artery in lung sections is indicated by a black square frame. Scale bar: 100 μm. o Quantification of the medial/cross-sectional area. p Immunofluorescence images of Ki-67 (red) and α-SMA (green) in sections from mice exposed to SuHx with/without AAV intervention. Scale bar: 100 μm. The white frame indicates the location of the pulmonary artery. q Quantification of muscularized pulmonary arterioles in mice exposed to SuHx with AAV intervention. Data are represented as the mean ± SD, n = 8 in each group.