Fig. 3: Mature taste receptor cells participate in taste bud regeneration by acquiring progenitor cell-like characteristics after injury.
From: Epithelial plasticity enhances regeneration of committed taste receptor cells following nerve injury

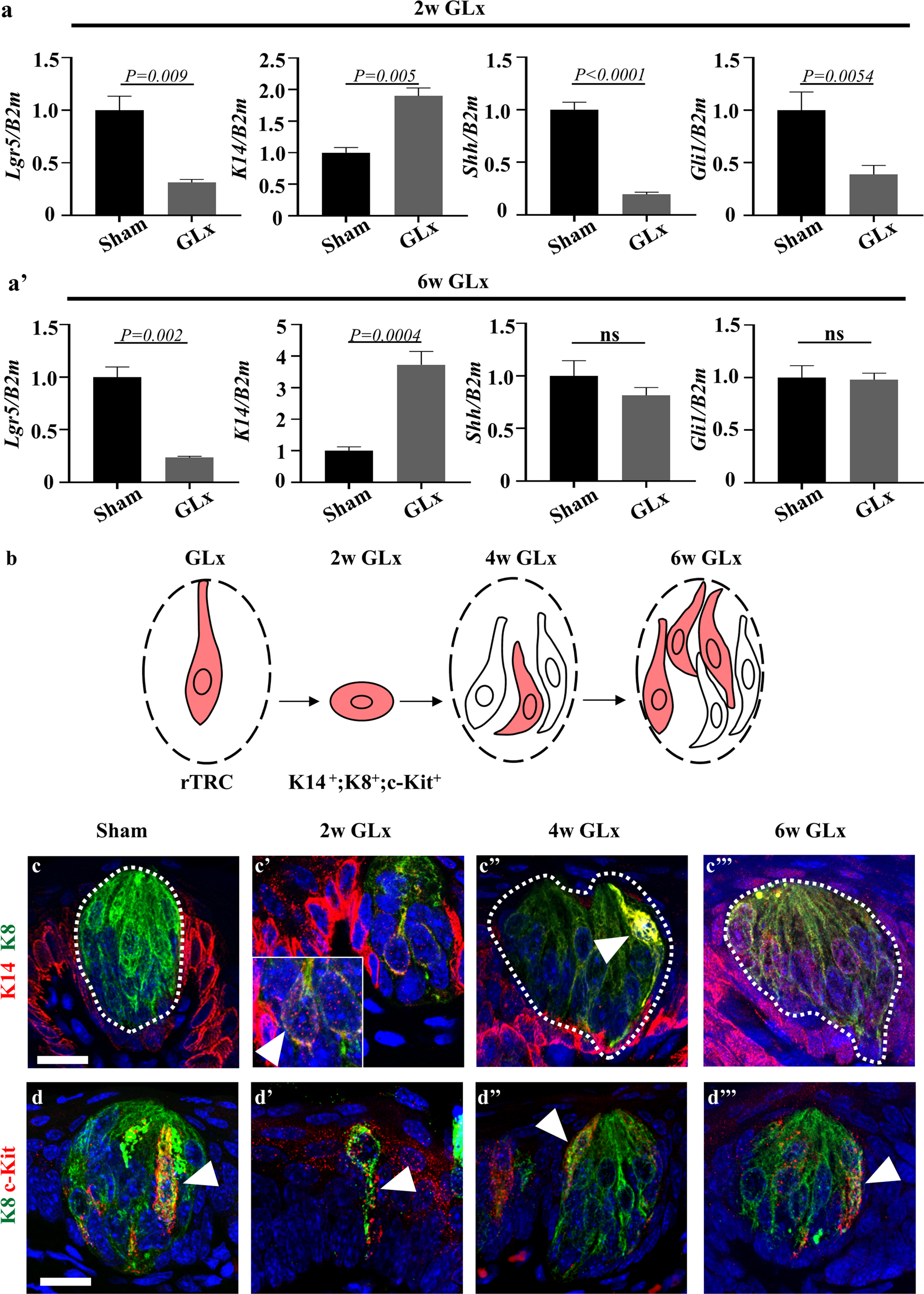
a The expression levels of Lgr5, Shh, and Gli1 were decreased at 2 weeks after GLx compared to the levels in the sham mice. The K14 expression level was significantly higher after GLx treatment than that in the sham mice. a' Lgr5 expression is reduced after GLx compared to that in the sham group. K14 expression is higher in GLx mice than in sham mice. Shh and Gli1 expression levels were not significantly different between the sham and GLx groups. b Schematic of the dedifferentiation pathway. c–c''' Immunofluorescence staining was performed using the progenitor cell marker K14 and the mature taste receptor cell marker K8. c K8-positive cells are localized within the taste bud, and K14-positive cells are observed in the perigemmal region outside of the taste bud. c' At 2 weeks after GLx, only a small number of cells remain that exhibit colocalization of K8 and K14 (arrowhead). c'' At 4 weeks after GLx, a subset of cells within the regenerating taste bud exhibit K8 and K14 colocalization (arrowhead). c''' At 6 weeks after GLx, a small number of regenerating taste receptor cells exhibit K8 and K14 costaining (arrowhead). d c-Kit expression is observed in a subset of taste receptor cells in the sham surgery mice. d' c-Kit is expressed in the remaining cells at 2 weeks after GLx. d'' and d''' Regenerated taste receptor cells after GLx also exhibit expression of c-Kit (arrowhead). rTRC remaining taste receptor cells, n = 10 per condition, Scale bar: 25 µm.