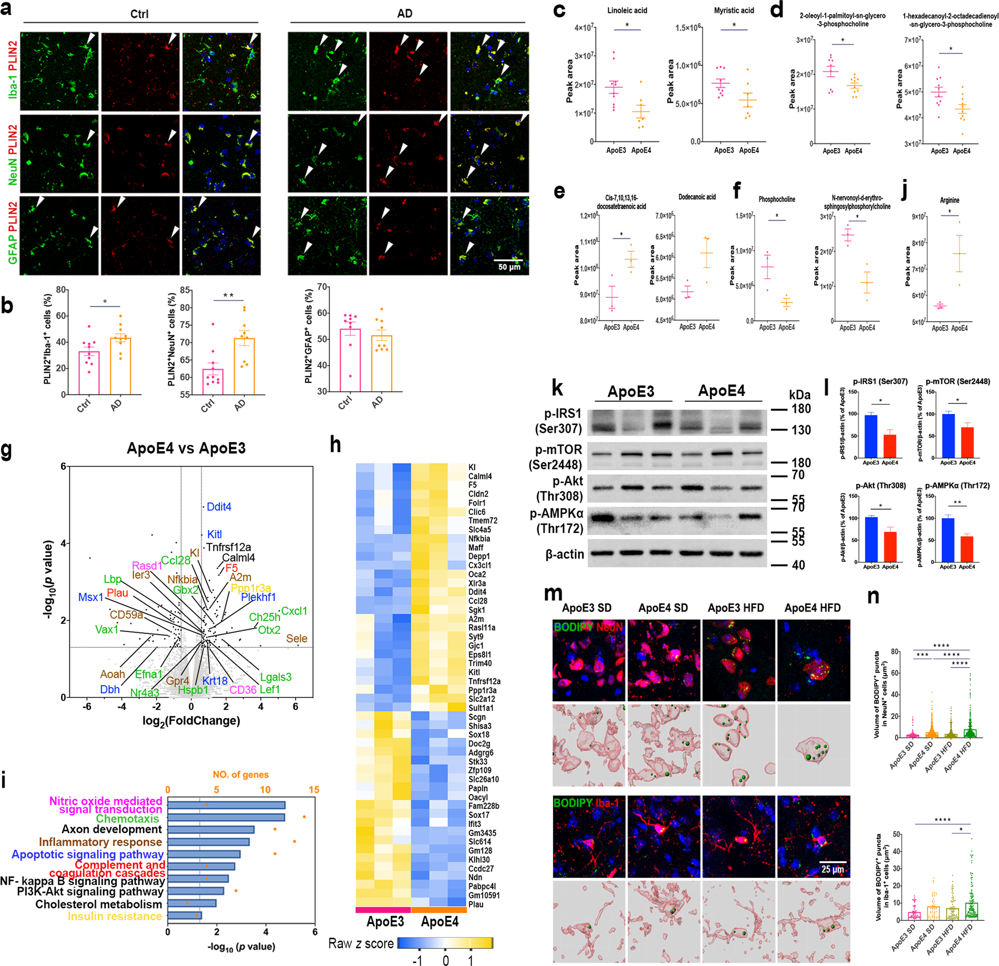
Fig. 1: APOE4 allele led to lipid metabolism dysfunction in neurons and microglia.

a Representative immunofluorescent images of PLIN2+ lipid droplets, Iba-1+ microglia, NeuN+ neurons, and GFAP+ astrocytes in the cerebral cortex of normal and ApoE4 AD individuals. b Mander’s colocalization coefficient quantification of PLIN2 and Iba-1, NeuN, or GFAP. c, d Significantly changed metabolites in the peripheral plasma of ApoE3 and ApoE4 mice. e, f Significantly changed metabolites in ApoE3 and ApoE4 mouse brains. g Volcano plot showing differentially expressed genes in ApoE3 and ApoE4 mouse brains. The dotted lines indicate the p < 0.05 and |fold change| > 1.5 cutoffs (two-sided Student’s t test, Benjamini‒Hochberg FDR). Genes enriched in pathways are colored in the same color in (i). h Heatmap showing the top 50 differentially expressed genes between ApoE3 and ApoE4 mice. i Enrichment pathway analysis of genes differentially expressed between ApoE3 and ApoE4 mouse brains. j Arginine levels in ApoE3 and ApoE4 mice were analyzed by MS. k, l Immunoblotting and quantification showing p-IRS1 (Ser307), p-mTOR (Ser2448), p-Akt (Thr308), and p-AMPK in ApoE3 and ApoE4 mouse brains. m Immunofluorescent images in the upper panel show brain cortical sections of ApoE3 and ApoE4 mice fed a SD or HFD costained for BODIPY+NeuN+ or BODIPY+Iba-1+ cells. The lower panel shows 3D reconstructions of BODIPY+NeuN+ or BODIPY+Iba-1+ cells. n Quantification of BODIPY+NeuN+ and BODIPY+Iba-1+ cell numbers in the cerebral cortex. n = 3 mice per group. Experiments on primary neurons were performed three times in technical triplicates. Statistical tests: two-sided Student’s t test (b–f, j, l). One-way ANOVA followed by Tukey’s post hoc test (n). Data represent the mean ± s.e.m. *p < 0.05, **p < 0.01, ***p < 0.001, ****p < 0.0001. Scale bars, 50 μm (a); 100 μm (p).