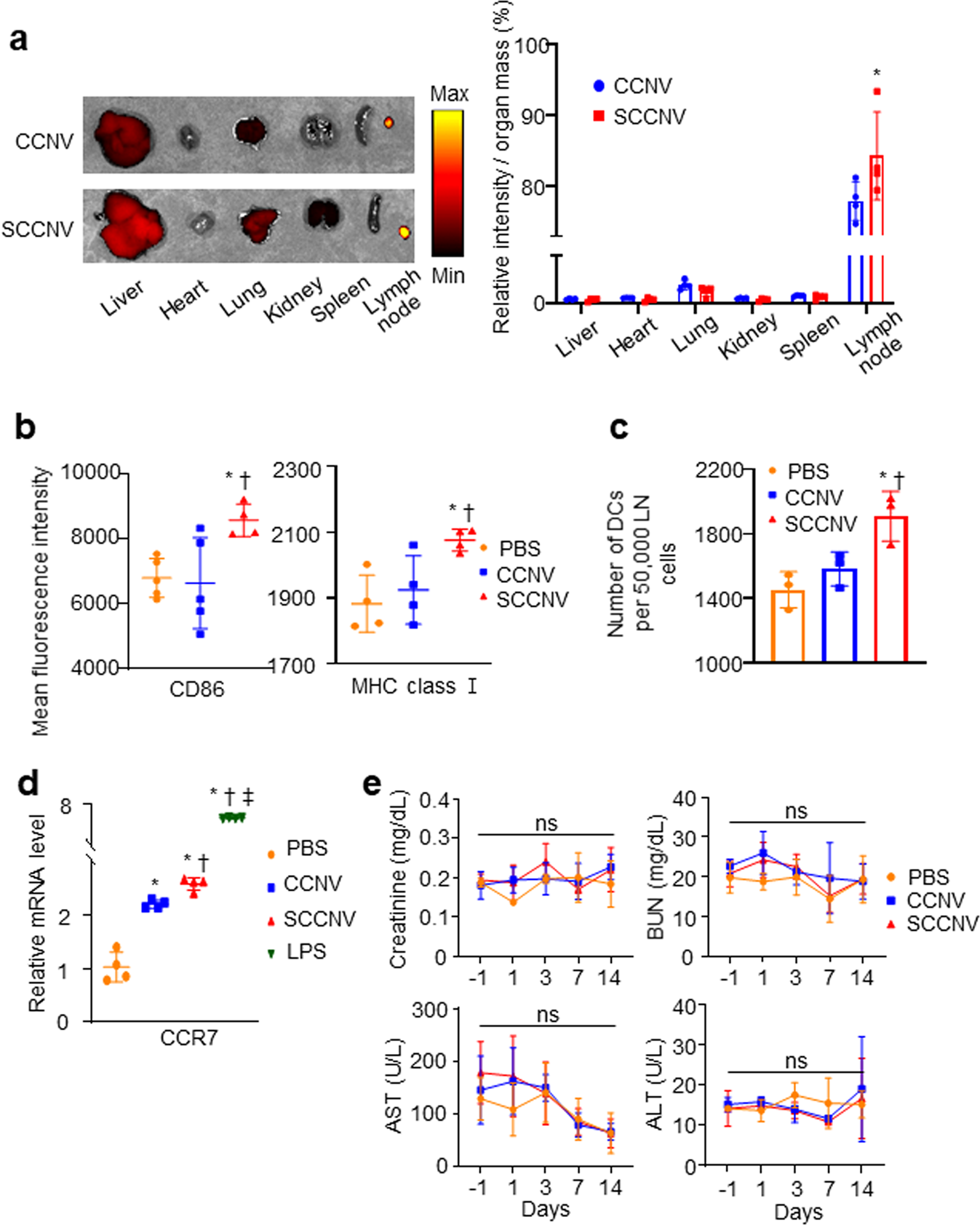
Fig. 4: Effective homing of SCCNVs to lymph nodes, DC maturation in vivo, and SCCNV toxicity.
From: Senescent cancer cell-derived nanovesicle as a personalized therapeutic cancer vaccine

a Ex vivo imaging at 24 h after intradermal injection of fluorescently labeled CCNVs and SCCNVs. Relative fluorescence was divided by organ mass. n = 4. b Maturation marker expression in dendritic cells in the draining lymph nodes 3 days after intradermal injection of PBS, CCNVs, or SCCNVs, as evaluated by flow cytometric analysis. n = 4–5. c Number of dendritic cells in the draining lymph nodes 7 days after intradermal injection of PBS, CCNVs, or SCCNVs, as evaluated by flow cytometric analysis. n = 3. d mRNA level of CCR7, a representative marker of DC migration to secondary lymphoid organs, in BMDCs treated with PBS, CCNV, SCCNV, or LPS for 24 h in vitro. n = 4. e Serum levels of creatinine, BUN, AST, and ALT in mice treated with intradermal injection of PBS, CCNVs, or SCCNVs three times. n = 4. Statistical significance was calculated by one-way analysis of variance (ANOVA) with Tukey’s multiple comparisons test or two-way analysis of variance with Bonferroni posttests. *P < 0.05 versus CCNVs in a and versus PBS in (b–d); †P < 0.05 versus CCNVs in (b–d); ‡P < 0.05 versus SCCNVs in d. ns not significant.