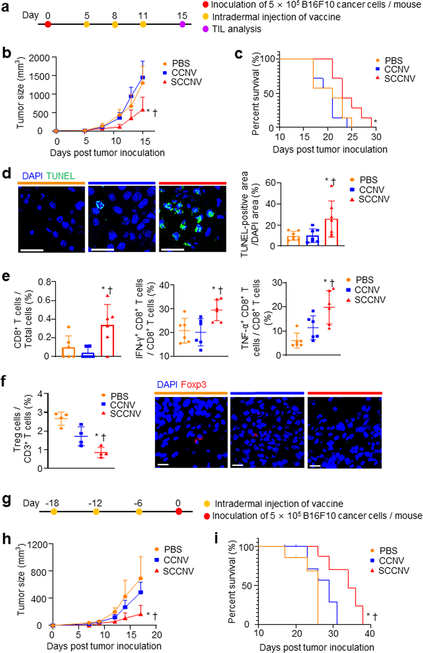
Fig. 6: Therapeutic efficacy of SCCNVs in a therapeutic melanoma murine model and a prophylactic melanoma murine model.
From: Senescent cancer cell-derived nanovesicle as a personalized therapeutic cancer vaccine

a Therapeutic tumor modeling and vaccination timeline for (b–f). b Tumor growth profile. n = 6. c Animal survival rate. n = 6. d TUNEL staining of tumor tissues harvested on Day 15. n = 7. Scale bars = 100 μm. e Immunohistochemical staining for CD8 + T cells in tumor tissues and flow cytometric TIL analysis of tumor tissues harvested on Day 15. n = 6. f Percentage of Treg cells measured in the flow cytometric TIL analysis (n = 4) and immunohistochemical staining for Foxp3 in tumor tissues harvested on Day 15. Scale bars = 50 μm. g Vaccination and prophylactic tumor modeling timeline for (h) and (i). h Tumor growth profile. n = 5. i Animal survival rate. n = 5. Statistical significance was calculated by the log-rank (Mantel–Cox) test (c and i), one-way ANOVA with Tukey’s multiple comparisons test (d–f) or by two-way ANOVA with Bonferroni posttests (b and h). *P < 0.05 versus PBS; †P < 0.05 versus CCNVs.