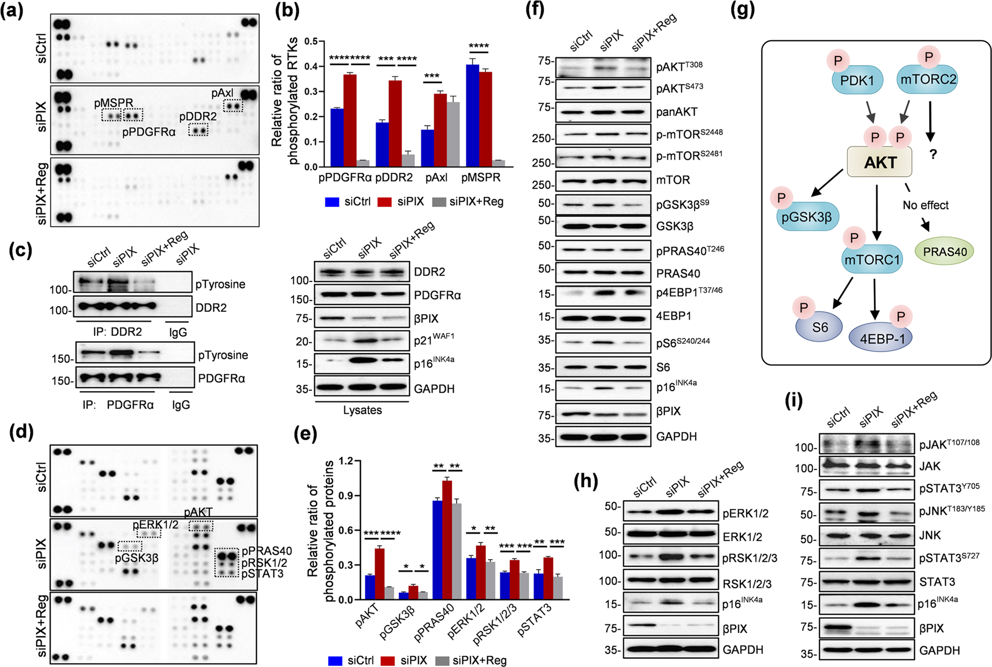
Fig. 4: Analysis of regorafenib-responsive receptors and their signaling pathways in βPIX-depleted senescent IMR-90 cells.

a Representative images of immunoblot membranes for the phospho-RTK antibody array. Responsive receptors are marked (dotted box). b Quantification of the optical density of four immunoreactive phosphorylated RTKs. c Confirmation of phosphorylated PDGFRα and DDR2 in independent lysates. Left panel, immunoprecipitation of cell lysates with an anti-DDR2 (upper) or anti-PDGFRα (bottom) antibody and immunoblotting with an anti-phospho-tyrosine antibody; right panel, immunoblotting for PDGFRα and DDR2 and of p16INK4a and p21WAF1. d Representative images of immunoblot membranes for the phospho-kinase antibody array. e Quantification of six immunoreactive phosphorylated kinase spots. f Confirmation of AKT/mTOR signaling proteins in independent lysates. g Schematic diagram of the AKT/mTOR signaling pathway. h, i Immunoblotting for phosphorylated ERK and RSK (h) and phosphorylated JAK/STAT3Y705 and JNK/STAT3S727 (i). For quantification of the Reg-responsive signals in b and e, the intensities of two spots per protein were measured and normalized to the intensities of the positive control spots. The images are representative of two independent experiments. The error bars indicate the means ± SEMs, *p < 0.05, **p < 0.01, ***p < 0.001, ****p < 0.0001, t-test.