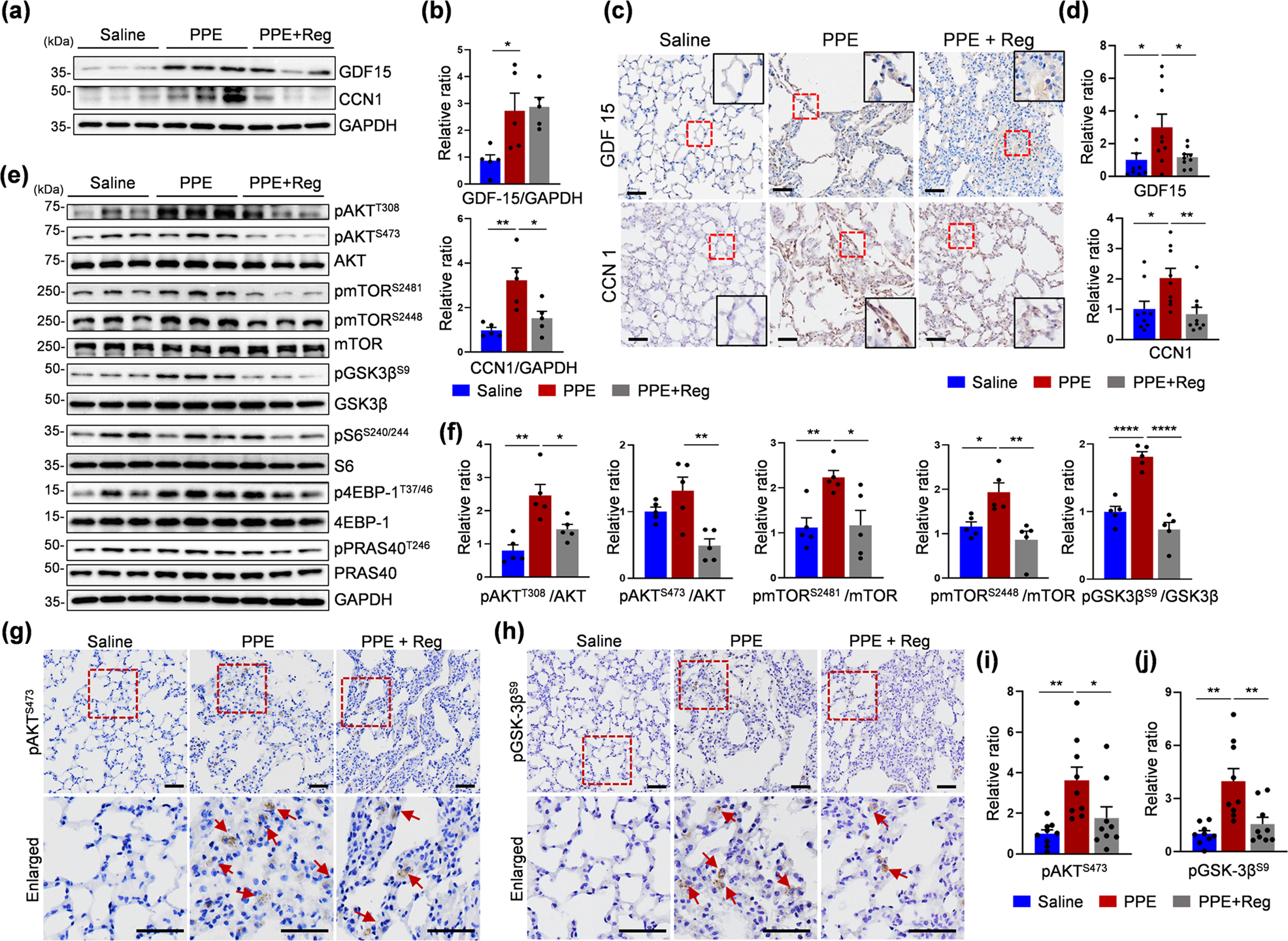
Fig. 6: Alterations in the expression of senescence-associated and AKT/mTOR signaling proteins in response to regorafenib in PPE-treated mice.

a and e Representative immunoblots for monitoring the expression of Reg-responsive senescence-associated and AKT/mTOR signaling proteins. b and f Quantification of the data in a and e, respectively. N = 5 mice per group, *p < 0.05, **p < 0.01, ****p < 0.0001, t-test. c, g and h Representative immunohistochemical images of lung tissues. GDF15 (top) and CCN1 (bottom) (c), phospho-AKTS473 (g), and phospho-GSK-3βS9 (h). d, i and j Quantitative analysis of the immunohistochemical images. GDF 15 (d, upper) and CCN1 (d, bottom), phospho-AKTS473 (i), and phospho-GSK-3βS9 (j). The error bars indicate the means ± SEMs. N = 9 mice per group, *p < 0.05, **p < 0.01, t-test. Scale bars, 50 μm.