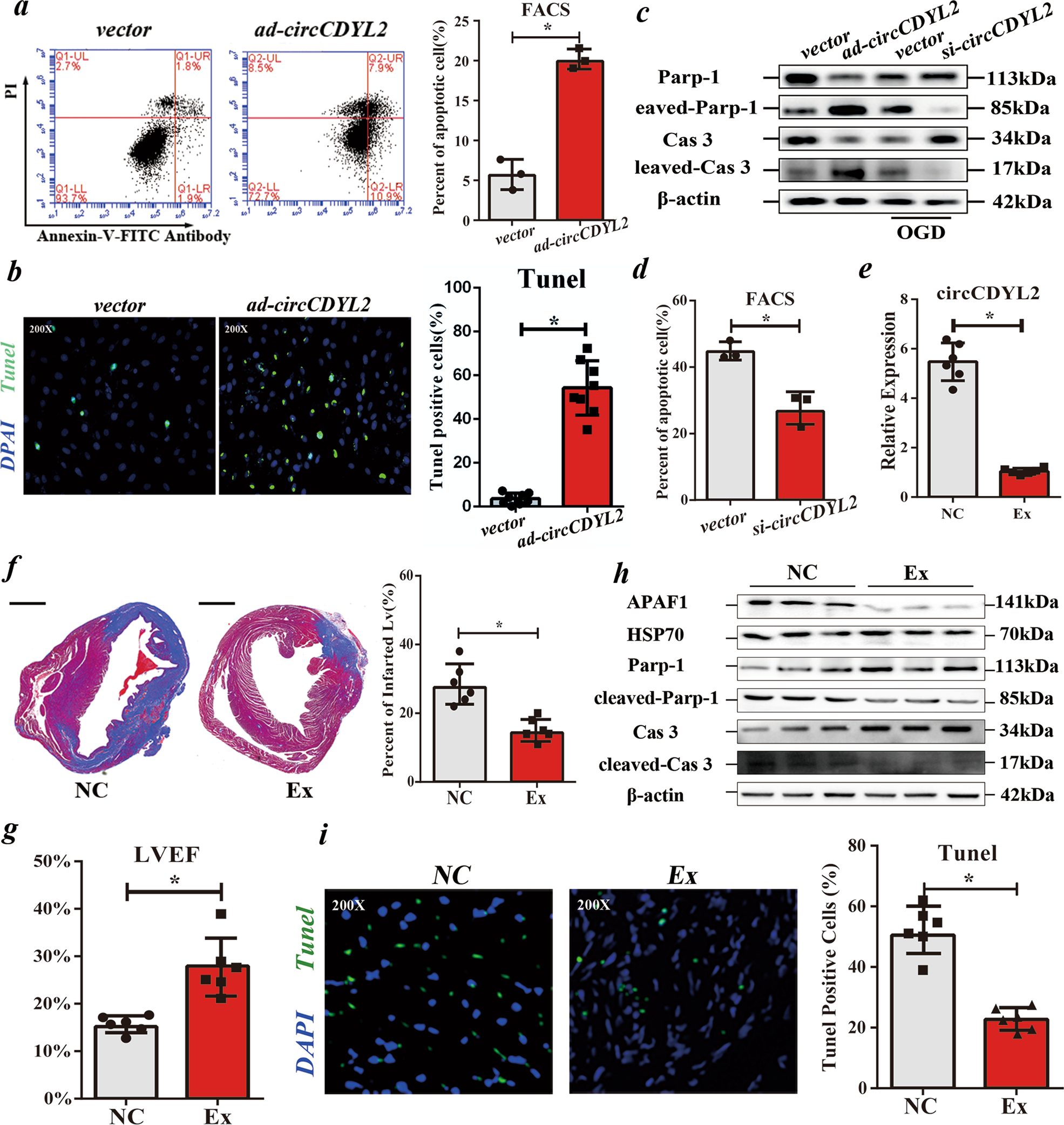
Fig. 2: circCDYL2 accelerates the apoptosis of CMs in vitro and in vivo.

a Left: Representative results of FACS assays of apoptotic NRCMs overexpressing circCDYL2; Right: Quantitative analysis of the results of FACS assays. b Left: Representative images (200×) of TUNEL assays showing apoptotic NRCMs overexpressing circCDYL2. Right: Quantitative analysis of the results of TUNEL assays. Data are expressed as the mean ± s.d., n = 8, two-tailed t test, *p < 0.05. c Immunoblot analysis of apoptosis-related proteins (Parp-1 and Caspase 3 (Cas 3)) in NRCMs with over- or low-expression of circCDYL2. d FACS analysis of OGD-treated NRCMs with low circCDYL2 expression. e qRT‒PCR analysis of circCDYL2 in hearts from NC or Ex (transfected with AAV9-shRNA (targeting circCDYL2)) groups. f Left: Representative images of heart sections by Trichrome staining (viable myocardium stained in red, and the infarcted areas appeared in blue); Right: Bar graph showing the infarcted LV in NC or Ex groups. Scale bar = 2 mm. g Results of LVEF of hearts from 2 groups at 6 weeks after surgery. h Immunoblot of APAF1, HSP70, Parp-1 and Caspase 3 in hearts from 2 groups. i Left: Representative images (200×) of TUNEL assays showing apoptotic CMs in the two groups. Right: Quantitative analysis of the results of TUNEL assays. a, d–i All data are expressed as the mean ± s.d., n = 3 or 6, two-tailed t test, *p < 0.05.