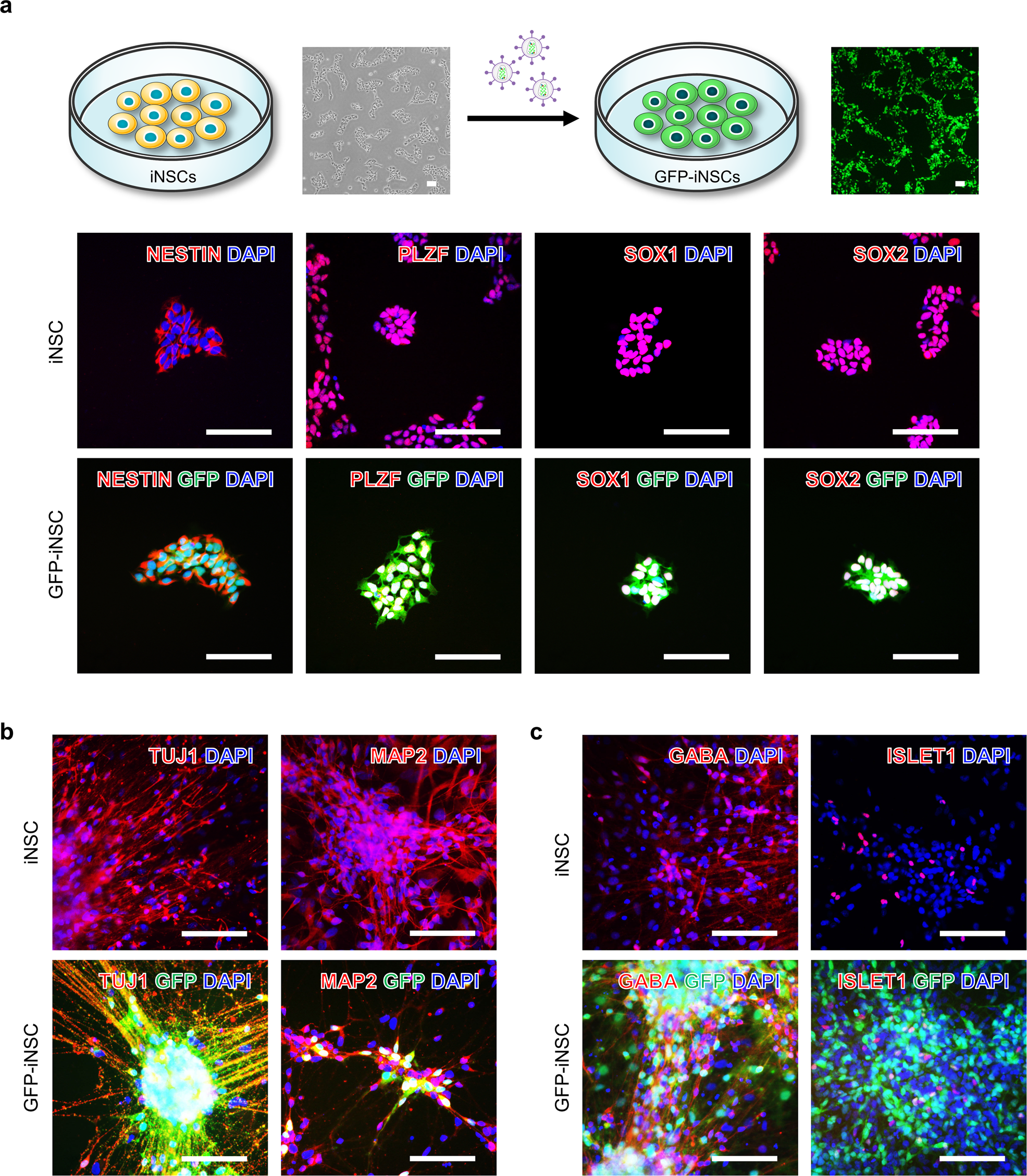
Fig. 2: Characterization of iNSCs and GFP-iNSCs in vitro.
From: Human induced neural stem cells support functional recovery in spinal cord injury models

a Expression of NSC markers (NESTIN, PLZF, SOX1 and SOX2) in iNSCs and GFP-iNSCs. b Expression of TUJ1 and microtubule-associated protein 2 (MAP2) in differentiated iNSCs and GFP-iNSCs. c Expression of various subtypes of mature neuron markers, including gamma-aminobutyric acid (GABA)ergic and ISLET1 (motor) neurons, in differentiated iNSCs and GFP-iNSCs. Scale bars, 200 μm (a–c).